Разработка и продвижение сайтов: как создать успешный онлайн-бизнес с нуля
Создание веб-ресурса — это не просто процесс, а стратегический шаг, который требует глубокого понимания технологий и потребностей бизнеса. Мы предлагаем комплексный подход, который включает в себя не только разработку сайта, но и его оптимизацию для достижения максимальной эффективности. Наша команда использует современные инструменты и методологии, что позволяет создавать адаптивные и функциональные решения, соответствующие требованиям пользователей и поисковых систем.
При разработке мы уделяем внимание каждому этапу: от анализа целевой аудитории до выбора платформы и дизайна. Понимание специфики вашего бизнеса позволяет нам создавать уникальные решения, которые выделяют вас на фоне конкурентов. Мы интегрируем передовые технологии, такие как CMS, которые обеспечивают легкость в управлении контентом, и инструменты для аналитики, позволяющие отслеживать поведение пользователей.
Однако создание сайта — это только начало. Мы знаем, как важно, чтобы ваш ресурс был заметен в интернете. Поэтому мы фокусируемся на SEO-оптимизации и контент-маркетинге, что помогает не только привлечь трафик, но и удержать внимание посетителей. Мы разрабатываем стратегии продвижения, которые включают в себя анализ ключевых слов, создание качественного контента и работу с социальными сетями.
Наша ценность заключается в индивидуальном подходе к каждому проекту и в стремлении к результату. Мы не просто создаем сайты, а строим эффективные инструменты для вашего бизнеса, которые работают на его развитие и успех. Выбирая нашу студию, вы получаете надежного партнера, который понимает, как превратить идеи в реальность и достичь поставленных целей.

Преимущества онлайн-присутствия
В современном мире наличие качественного веб-сайта — это не просто дополнительный инструмент, а необходимость для любого бизнеса. Прежде всего, продуманный и функциональный сайт открывает перед вами новые горизонты для увеличения охвата аудитории. Интернет предоставляет возможность обратиться к потенциальным клиентам не только в вашем регионе, но и за его пределами, что значительно расширяет рынок сбыта.
Кроме того, сайт обеспечивает круглосуточную доступность вашего бизнеса. Потенциальные клиенты могут ознакомиться с вашими услугами или товарами в любое время, что увеличивает вероятность совершения покупки. Это особенно важно в условиях высокой конкуренции, где каждая деталь может сыграть решающую роль.
Наконец, качественный сайт способствует формированию доверия к вашему бренду. Профессиональный дизайн, удобная навигация и актуальная информация создают положительное впечатление о компании и укрепляют ее репутацию. Люди более склонны доверять тем, кто представлен в интернете, и это доверие напрямую влияет на их решение о покупке. Таким образом, Разработка и продвижение сайтов становятся ключевыми факторами успешного ведения бизнеса в цифровую эпоху.

Маркетинговое исследование сайтов конкурентов
В условиях современного цифрового рынка успешное присутствие в интернете требует не только создания качественного сайта, но и глубокого понимания конкурентной среды. Мы проводим тщательный анализ сайтов ваших соперников, чтобы выявить их сильные и слабые стороны, а также определить, какие маркетинговые стратегии приносят им успех. Это позволяет нам разрабатывать уникальные решения, которые выделят ваш проект на фоне конкурентов.
В ходе исследования мы изучаем ключевые элементы: дизайн и юзабилити сайтов, контент, стратегии продвижения, а также используемые инструменты SEO. Понимание этих аспектов помогает нам не только создать привлекательный и функциональный ресурс, но и настроить его на высокую конверсию. Опираясь на более чем 15-летний опыт в маркетинге, мы фокусируемся на креативных подходах, которые максимально соответствуют потребностям вашей целевой аудитории.
Таким образом, анализ конкурентов становится основой для успешного старта вашего проекта. Мы помогаем вам не просто занять свою нишу, но и добиться устойчивого роста, используя проверенные методы и инновационные стратегии.

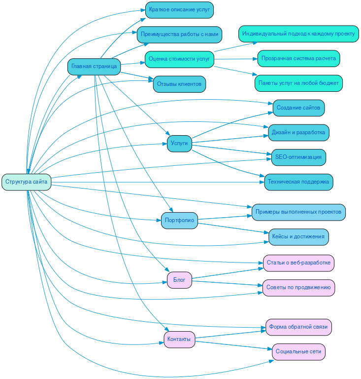
Разработка структуры сайта
Правильная структура сайта — это не просто набор страниц, а логически выстроенная система, которая обеспечивает пользователю интуитивное взаимодействие. Эффективная навигация помогает посетителям быстро находить нужную информацию, что напрямую влияет на их удовлетворенность и желание вернуться. Чем проще пользователю ориентироваться на сайте, тем выше вероятность конверсии.
Кроме того, хорошо продуманная структура положительно сказывается на SEO. Поисковые системы оценивают удобство навигации и иерархию контента, что может повысить позиции сайта в результатах поиска. Логика построения разделов, учитывающая пользовательские сценарии, позволяет создать целостный опыт, который учитывает потребности целевой аудитории.
Таким образом, продуманная структура сайта — это основа для достижения бизнес-целей и создания положительного имиджа компании в интернете.

Разработка интерактивного прототипа сайта
Создание интерактивного прототипа сайта — это ключевой этап, который позволяет визуализировать идеи и концепции еще до начала разработки. На этом этапе мы тщательно прорабатываем каждый элемент интерфейса, что дает возможность нашим клиентам увидеть, как будет выглядеть конечный продукт. Такой подход значительно снижает риски и позволяет избежать недоразумений на более поздних стадиях.
Тестирование пользовательского пути — важная часть процесса. Мы проводим юзабилити-тесты, чтобы понять, как пользователи взаимодействуют с прототипом. Это позволяет выявить узкие места и оптимизировать навигацию, что в свою очередь способствует повышению конверсии. Наша команда учитывает потребности SEO на этапе проектирования, что помогает создать сайт, который не только привлекает внимание, но и эффективно работает в поисковых системах.
С 15-летним опытом в области digital-маркетинга мы знаем, как креативно подходить к каждой задаче. Мы не просто создаем сайты, мы создаем инструменты для успешного бизнеса. Интерактивный прототип — это не просто эскиз, а полноценный инструмент, который помогает нам и нашим клиентам двигаться в одном направлении к достижению поставленных целей.
Разработка яркого дизайна в соответствии с целями заказчика
В мире, где внимание пользователей становится все более ценным, важность уникального и привлекательного дизайна трудно переоценить. Наша команда, обладая более чем 20-летним опытом в интернет-дизайне, создает визуальные решения, которые не просто привлекают взгляд, но и вовлекают пользователя в взаимодействие. Мы понимаем, что каждый проект — это не просто задача, а возможность рассказать историю вашего бренда через яркие образы и продуманные элементы интерфейса.
Каждый дизайн, который мы разрабатываем, учитывает цели и задачи нашего клиента. Мы анализируем целевую аудиторию, ее предпочтения и поведение, чтобы создать нечто большее, чем просто красивую картинку. Например, если ваша цель — увеличить продажи, мы используем элементы, которые направляют пользователя к нужному действию: яркие кнопки, четкие призывы к действию и интуитивно понятную навигацию. Это позволяет не только привлечь внимание, но и удержать его, превращая посетителей в клиентов.
Креативный подход к дизайну позволяет нам выделяться на фоне конкурентов. Мы используем уникальные цветовые палитры, оригинальные шрифты и нестандартные макеты, которые отражают индивидуальность вашего бренда. Один из наших недавних проектов включал создание интерактивного элемента, который позволил пользователям самостоятельно настраивать продукт, что значительно увеличило вовлеченность и, как следствие, конверсию.
Эмоциональная подача — еще один важный аспект нашей работы. Мы создаем дизайн, который вызывает чувства и ассоциации, заставляя пользователей не просто смотреть, а чувствовать. Это помогает установить доверие и лояльность к вашему бренду, что в конечном итоге приводит к росту продаж и укреплению позиций на рынке.
Несколько примеров наших проектов
Что вы получите при заказе сайта
Заказывая корпоративный сайт в SDD Creative Studio, вы получаете не просто онлайн-представительство, а мощный инструмент для достижения бизнес-целей. Мы начинаем с глубокого анализа целевой аудитории, что позволяет нам создать продукт, максимально соответствующий ожиданиям ваших клиентов.
Мы уделяем особое внимание структурированию контента, чтобы информация была подана логично и доступно. Яркий дизайн, разработанный с учетом ваших корпоративных цветов и стиля, привлечет внимание и выделит ваш бизнес на фоне конкурентов. Все наши сайты адаптированы для мобильных устройств, что обеспечивает удобство работы с ними на любых экранах, благодаря использованию Bootstrap 3.
Пользовательский опыт — наш приоритет. Мы проектируем юзабилити так, чтобы ваши посетители легко находили нужную информацию и совершали целевые действия. Удобный функционал, включая интеграцию с системой онлайн-консультаций, даст возможность вашим клиентам получать ответы на вопросы в реальном времени, что значительно повысит доверие к вашему бизнесу.
Мы используем современные проверенные CMS, такие как "Битрикс - малый бизнес", что обеспечивает надежность и простоту в управлении сайтом. Это позволяет вам самостоятельно обновлять контент, не прибегая к помощи разработчиков. Мы также внедряем SEO и маркетинг на этапе создания, чтобы ваш сайт имел высокую конверсию и был видим в поисковых системах.
Кроме того, мы предоставляем архив с сайтом, что гарантирует сохранность всех данных и возможность быстрого восстановления в случае необходимости. С SDD Creative Studio вы получаете не просто сайт, а эффективный инструмент для роста и развития вашего бизнеса.

Технические особенности создания сайта
Создание современного веб-ресурса требует глубокого понимания технических аспектов, которые обеспечивают его функциональность и привлекательность. Важным элементом является использование анимаций и динамических элементов, которые не только привлекают внимание пользователей, но и делают взаимодействие с сайтом более интуитивным. Правильно подобранные анимации могут улучшить восприятие информации и создать уникальную атмосферу, способствуя удержанию посетителей.
Не менее важным аспектом является интеграция онлайн-обращений и форм обратной связи. Эти инструменты позволяют пользователям легко и быстро взаимодействовать с компанией, что значительно повышает уровень клиентского сервиса. Мы уделяем особое внимание удобству заполнения форм, их дизайну и функциональности, чтобы каждая заявка была обработана максимально эффективно. Это требует тщательной настройки и тестирования, чтобы гарантировать, что все работает без сбоев.
Загрузка данных также играет ключевую роль в создании качественного веб-ресурса. Быстрая и оптимизированная загрузка страниц обеспечивает комфортное взаимодействие пользователя с сайтом, что в свою очередь влияет на его поведение и желание вернуться. Мы применяем современные технологии и методики для оптимизации скорости загрузки, учитывая специфику каждого проекта.
Наконец, внимание к UI/UX решениям позволяет нам создавать уникальные и удобные интерфейсы, которые соответствуют ожиданиям целевой аудитории. Индивидуальный подход к каждому проекту, тщательное изучение потребностей клиентов и их пользователей позволяют нам достигать высоких результатов. Мы уверены, что успех веб-ресурса заключается в гармоничном сочетании всех этих технических аспектов, что позволяет создать поистине эффективный инструмент для бизнеса.

Порядок разработки сайта в компании SDD Creative Studio
В SDD Creative Studio мы понимаем, что успешная разработка и продвижение сайтов начинается с тщательного анализа потребностей клиента. На этом этапе мы проводим детальное интервью, чтобы выявить цели и ожидания, а также понять целевую аудиторию. Это позволяет нам создать индивидуальное предложение, соответствующее уникальным запросам бизнеса.
Следующий шаг — работа по договору. Мы формируем четкий план действий и согласовываем все условия с клиентом, обеспечивая прозрачность на каждом этапе. Это позволяет избежать недопонимания и гарантирует, что все стороны находятся на одной волне.
После этого мы приступаем к проработке семантики. Мы исследуем ключевые слова и фразы, которые помогут вашему сайту занять высокие позиции в поисковых системах. На основе собранной информации мы строим эффективную структуру сайта, которая будет удобной для пользователей и логичной для поисковых систем.
Наша команда состоит из опытных верстальщиков и программистов, которые используют современные технологии для создания высококачественного кода. Мы также уделяем особое внимание дизайну, разрабатывая визуально привлекательные и функциональные интерфейсы, которые соответствуют современным трендам.
На этапе тестирования мы тщательно проверяем все элементы сайта на наличие ошибок и недочетов, чтобы обеспечить его надежность и стабильность. Далее следует оптимизация — мы проводим работы по улучшению скорости загрузки и адаптивности для различных устройств.
Наконец, мы запускаем проект, обеспечивая его бесперебойную работу. В SDD Creative Studio мы стремимся к системности и надежности на всех этапах, что позволяет нам создавать качественные продукты, которые действительно работают на результат.
Ниже вы можете ознакомиться с картой проекта - наглядно показываем процесс разработки сайта и всех участников с нашей стороны.