Разработка и продвижение сайтов в Петербурге: как выделиться на фоне конкурентов и привлечь клиентов?
Создание сайта – это не просто процесс, а комплексный подход, который включает в себя как технологические аспекты, так и стратегические решения. В нашем городе, где конкуренция на цифровом рынке растет с каждым днем, важно не только разработать функциональный ресурс, но и обеспечить его видимость и привлекательность для целевой аудитории.
Мы применяем современные технологии для создания сайтов, которые не только выглядят стильно, но и обладают высокой производительностью. Использование адаптивного дизайна, оптимизация скорости загрузки и внедрение SEO-стандартов – все это позволяет нам создавать ресурсы, которые соответствуют требованиям пользователей и поисковых систем.
Однако технологии – это лишь часть успеха. Мы понимаем, что каждая компания уникальна, и поэтому разрабатываем индивидуальные решения, учитывающие специфику бизнеса и потребности клиентов. Наша команда проводит детальный анализ целевой аудитории и конкурентов, что позволяет создать сайт, который не только привлекает внимание, но и конвертирует посетителей в клиентов.
Кроме того, мы акцентируем внимание на продвижении созданных ресурсов. Эффективная стратегия контент-маркетинга, работа с социальными сетями и таргетированная реклама – все это помогает обеспечить стабильный поток посетителей и повысить узнаваемость бренда. Наша цель – не просто создать сайт, а сделать его мощным инструментом для достижения бизнес-целей.
Объединив опыт, технологии и индивидуальный подход, мы создаем сайты, которые работают на вас и обеспечивают устойчивый рост в условиях конкурентного рынка.

Преимущества онлайн-присутствия
В современном мире наличие качественного сайта — это не просто необходимость, а важный элемент успешного бизнеса. Прежде всего, продуманный и функциональный сайт позволяет значительно увеличить охват аудитории. С помощью оптимизации под поисковые системы и активного продвижения в социальных сетях, вы сможете привлечь новых клиентов и расширить географию своего бизнеса.
Кроме того, доступность информации о ваших товарах или услугах в любое время суток создает удобство для клиентов. Они могут ознакомиться с вашим предложением, задать вопросы и сделать заказ, не дожидаясь рабочего времени. Это повышает вероятность конверсии и увеличивает продажи.
Наконец, наличие профессионально разработанного сайта способствует формированию доверия к вашему бренду. Современный дизайн, удобный интерфейс и актуальная информация создают положительное впечатление о вашей компании. Клиенты чаще выбирают те компании, которые выглядят надежно и профессионально в сети. Таким образом, Разработка и продвижение сайтов в Петербурге — это ключ к вашему успеху в онлайн-пространстве.

Маркетинговое исследование сайтов конкурентов
В условиях высокой конкуренции в интернете важно не только создать уникальный сайт, но и понять, как работают ваши соперники. Анализ сайтов конкурентов — это ключевой этап, который позволяет выявить их сильные и слабые стороны, а также определить эффективные стратегии для вашего проекта. Мы изучаем такие аспекты, как структура сайта, пользовательский интерфейс, контент, SEO-оптимизация и используемые маркетинговые инструменты.
Зачем это нужно? Понимание конкурентной среды помогает вам выделиться на фоне других и предложить пользователям то, что они не могут найти у соперников. Мы ориентируемся на реальные потребности вашей целевой аудитории, что позволяет создавать креативные решения, способные повысить конверсию и привлечь новых клиентов.
С нашим опытом в маркетинге более 15 лет, мы применяем практический подход к каждому проекту. Мы не просто анализируем данные — мы используем их для формирования стратегии, которая будет работать на вас. Учитывая потребности SEO, мы создаем эффективные и высококачественные решения, которые обеспечивают видимость вашего сайта в поисковых системах и способствуют его успешному продвижению.

Разработка структуры сайта
Эффективная и удобная структура сайта — это основа его успешного функционирования и достижения бизнес-целей. Правильное построение разделов и логика навигации позволяют пользователям быстро находить нужную информацию, что значительно повышает уровень юзабилити. Когда пользователи легко ориентируются на сайте, они с большей вероятностью выполняют целевые действия, такие как покупки или заявки.
Кроме того, структура сайта напрямую влияет на SEO. Поисковые системы оценивают, насколько логично и последовательно организованы разделы, что сказывается на ранжировании. Оптимизация пользовательских сценариев помогает не только удерживать посетителей, но и увеличивает конверсии. Например, если путь к целевому действию минимален и интуитивно понятен, пользователи меньше отвлекаются и быстрее принимают решение.
Таким образом, продуманная структура сайта — это не просто удобство для пользователей, но и стратегический инструмент для повышения видимости и эффективности бизнеса в сети.

Разработка интерактивного прототипа сайта
Создание интерактивного прототипа сайта — это ключевой этап, который позволяет визуализировать идеи и концепции еще до начала разработки. Мы используем этот инструмент для того, чтобы наглядно представить структуру и функционал будущего проекта, что способствует более эффективному взаимодействию с клиентом и минимизации рисков на этапе реализации.
Тестирование пользовательского пути на прототипе помогает выявить потенциальные проблемы и улучшить навигацию, что в конечном итоге повышает конверсию. Мы внимательно анализируем, как пользователи взаимодействуют с элементами интерфейса, и вносим необходимые коррективы, чтобы сделать их опыт максимально комфортным и интуитивно понятным.
Учитывая потребности SEO на ранних этапах, мы закладываем основы для успешного продвижения сайта. Визуализация и проработка креативных решений позволяют сэкономить время и ресурсы, а также гарантируют, что финальный продукт будет соответствовать ожиданиям пользователей и требованиям рынка. С нашим 15-летним опытом в индустрии мы знаем, как создать сайт, который будет не только красивым, но и эффективным инструментом для вашего бизнеса.
Разработка яркого дизайна в соответствии с целями заказчика
В нашем агентстве мы создаем не просто сайты, а уникальные цифровые решения, которые отражают индивидуальность вашего бренда и помогают достигать бизнес-целей. С более чем 20-летним опытом в интернет-дизайне, мы понимаем, как важен креативный подход к каждому проекту. Мы учитываем специфику вашего бизнеса и целевую аудиторию, чтобы каждый элемент дизайна работал на вовлечение пользователей.
Яркий и запоминающийся дизайн — это не только эстетика, но и инструмент для повышения конверсии. Мы разрабатываем интерфейсы, которые направляют пользователя к нужному действию, будь то покупка, подписка или обращение за консультацией. Например, использование контрастных цветов и четких призывов к действию помогает выделить ключевые элементы и делает их более заметными. Мы применяем принципы поведенческой психологии, чтобы создать эмоциональную связь между пользователем и вашим брендом.
Каждый проект начинается с глубокого анализа потребностей заказчика и его целевой аудитории. Мы исследуем, какие визуальные решения будут наиболее эффективными для вашей ниши. Например, для интернет-магазина мы можем предложить минималистичный дизайн с акцентом на продукцию, чтобы облегчить процесс выбора и покупки. В то время как для корпоративного сайта мы создадим стильный и профессиональный образ, который подчеркнет вашу экспертизу и надежность.
Мы верим, что хороший дизайн — это не только красиво, но и функционально. Мы стремимся к тому, чтобы каждый посетитель вашего сайта чувствовал себя комфортно и уверенно, что в конечном итоге приводит к росту вашей прибыли и укреплению позиций на рынке.
Несколько примеров наших проектов
Что вы получите при заказе сайта
Заказывая корпоративный сайт в SDD Creative Studio, вы получаете не просто веб-ресурс, а мощный инструмент для достижения бизнес-целей. Мы начинаем с глубокого анализа целевой аудитории, что позволяет создать продукт, максимально соответствующий потребностям ваших клиентов. Понимание их предпочтений и поведения — залог успешного взаимодействия.
Наши специалисты по структурированию контента обеспечат логичное и удобное размещение информации, что значительно улучшит юзабилити вашего сайта. Мы создаем яркий дизайн, который не только привлечет внимание, но и будет отражать индивидуальность вашего бренда. Используя Bootstrap 3, мы гарантируем, что ваш сайт будет выглядеть великолепно на любых устройствах, обеспечивая мобильный адаптив и удобный функционал.
Среди технологий, которые мы применяем, — современные проверенные системы управления контентом. Мы рекомендуем использовать "Битрикс - стандарт", который обеспечивает надежность и простоту в администрировании. В дополнение к этому, мы интегрируем систему онлайн-консультаций, что позволяет вашим клиентам быстро получать ответы на вопросы и улучшает уровень сервиса.
Мы не забываем о важности SEO и маркетинга. Наши решения направлены на достижение высокой конверсии, что означает увеличение числа клиентов и рост прибыли. Мы также предоставляем архив с сайтом, что позволяет в любой момент вернуться к предыдущим версиям и анализировать изменения.
С SDD Creative Studio ваш корпоративный сайт станет эффективным инструментом для привлечения клиентов и повышения имиджа вашей компании. Мы создаем решения, которые работают на вас!

Технические особенности создания сайта
Создание веб-сайтов требует глубокого понимания технических аспектов, которые обеспечивают не только функциональность, но и привлекательность ресурса. В современных условиях важным элементом является использование анимаций и динамических эффектов, которые делают взаимодействие пользователя с сайтом более увлекательным и интуитивно понятным. Правильная реализация анимаций позволяет акцентировать внимание на ключевых элементах, улучшая пользовательский опыт и способствуя повышению конверсии.
Одним из важнейших компонентов является интеграция онлайн-обращений и форм обратной связи. Эти инструменты обеспечивают мгновенный контакт с клиентами, что особенно актуально в условиях конкурентного рынка. Мы уделяем особое внимание разработке удобных и простых в использовании форм, которые не только собирают необходимую информацию, но и создают положительное впечатление о компании. Каждый элемент интерфейса продуман до мелочей, чтобы обеспечить максимальную эффективность и удовлетворенность пользователей.
Загрузка данных также играет ключевую роль в общей производительности сайта. Мы применяем современные технологии оптимизации, которые позволяют значительно сократить время загрузки страниц, что особенно важно для удержания пользователей. Быстро загружаемые ресурсы способствуют не только лучшему ранжированию в поисковых системах, но и повышению лояльности клиентов.
Наконец, UI/UX решения, которые мы предлагаем, основаны на глубоком анализе потребностей целевой аудитории. Индивидуальный подход к каждому проекту позволяет создавать уникальные интерфейсы, которые гармонично сочетают в себе эстетику и функциональность. Мы уверены, что внимание к деталям и стремление к совершенству — это залог успешного веб-проекта, который будет выделяться на фоне конкурентов.

Порядок разработки сайта в компании SDD Creative Studio
В компании SDD Creative Studio мы понимаем, что успешная разработка и продвижение сайтов в Петербурге начинается с глубокого анализа потребностей клиента. На этом первом этапе мы внимательно изучаем ваш бизнес, целевую аудиторию и конкурентное окружение, чтобы создать максимально эффективное решение.
После анализа мы заключаем договор, который четко фиксирует все условия сотрудничества. Это позволяет нам обеспечить прозрачность на каждом этапе работы и гарантировать, что все ожидания будут выполнены.
Следующим шагом является проработка семантики. Мы собираем и анализируем ключевые запросы, чтобы ваш сайт не только отвечал современным требованиям, но и был видим в поисковых системах. На основе полученных данных мы строим эффективную структуру сайта, что позволяет пользователям легко находить нужную информацию и повышает конверсию.
Наша команда состоит из опытных верстальщиков и программистов, которые создают качественный код и обеспечивают кроссбраузерную совместимость. Мы следим за актуальными трендами, чтобы предложить вам современный и привлекательный дизайн, который будет соответствовать имиджу вашего бизнеса.
На этапе тестирования мы тщательно проверяем все функциональные элементы сайта, выявляем и устраняем ошибки, чтобы обеспечить безупречную работу. После этого наступает этап оптимизации, где мы настраиваем сайт для достижения максимальной скорости загрузки и удобства использования.
Наконец, мы запускаем проект, гарантируя, что все аспекты были учтены, а сайт готов к работе. Наша системность и надежность – залог вашего успеха в онлайн-пространстве.
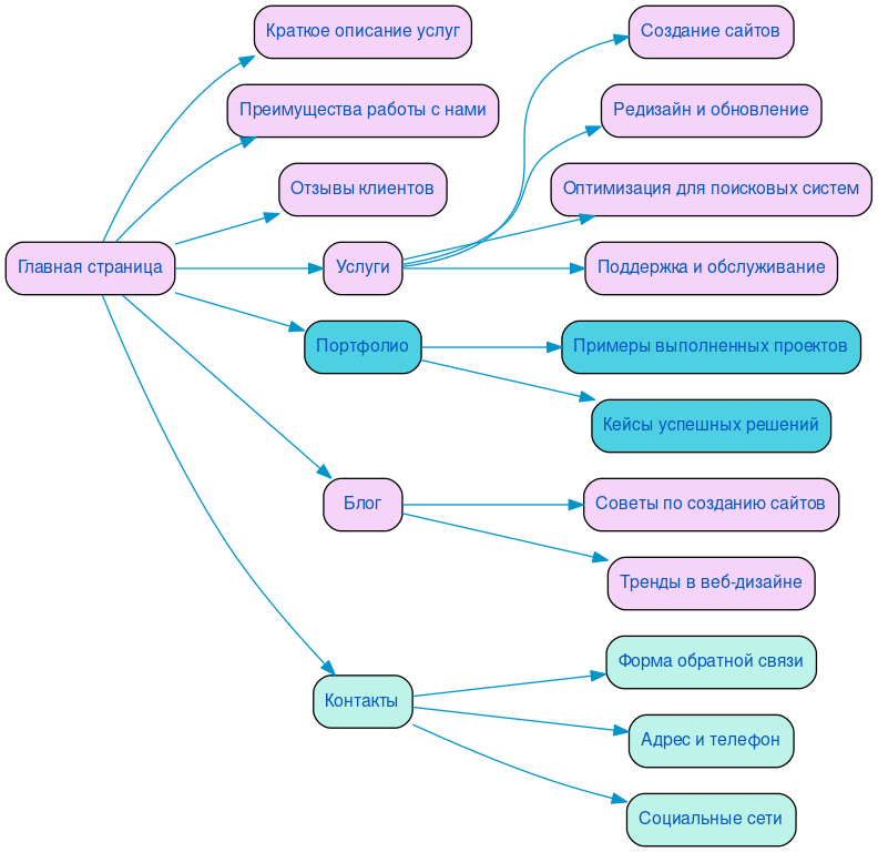
Ниже вы можете ознакомиться с картой проекта - наглядно показываем процесс разработки сайта и всех участников с нашей стороны.