Разработка и продвижение сайтов в России: как создать успешный онлайн-бизнес и привлечь клиентов!
Создание веб-ресурсов в современных условиях требует глубокого понимания не только технологий, но и специфики рынка. Мы предлагаем комплексный подход к разработке сайтов, который включает в себя анализ целевой аудитории, изучение конкурентного окружения и применение актуальных технологий. Наша команда использует передовые инструменты и методологии, что позволяет создавать высокофункциональные и адаптивные решения.
Каждый проект начинается с детального брифинга, в ходе которого мы выявляем потребности клиента и формируем четкое техническое задание. Это позволяет избежать недоразумений на этапе разработки и гарантирует, что конечный продукт будет соответствовать ожиданиям. Мы учитываем особенности бизнеса, чтобы сайт не только привлекал пользователей, но и способствовал достижению коммерческих целей.
Важным аспектом нашей работы является оптимизация для поисковых систем. Мы интегрируем SEO-стратегии на этапе разработки, что обеспечивает высокие позиции в результатах поиска. Это позволяет клиентам не только получить красивый и удобный сайт, но и привлечь целевой трафик, что в свою очередь увеличивает конверсию.
Кроме того, мы активно используем аналитику для оценки эффективности работы сайта после его запуска. Это дает возможность вносить оперативные изменения и улучшения, адаптируя ресурс под изменяющиеся условия рынка. Наша цель — создать не просто сайт, а эффективный инструмент для бизнеса, который будет работать на вас и приносить результаты.
С нами вы получите не только качественный продукт, но и поддержку на всех этапах — от идеи до реализации и дальнейшего продвижения. Мы знаем, как сделать ваш бизнес видимым и успешным в цифровом пространстве.

Преимущества онлайн-присутствия
В современном мире наличие качественного сайта — это не просто необходимость, а важный инструмент для успешного ведения бизнеса. Продуманный и функциональный сайт позволяет значительно увеличить охват вашей целевой аудитории. Онлайн-присутствие открывает новые горизонты для привлечения клиентов, ведь потенциальные покупатели могут узнать о ваших товарах и услугах в любое время и из любой точки мира.
Кроме того, сайт служит важным каналом для коммуникации с клиентами. Он предоставляет возможность оперативно отвечать на вопросы, делиться новостями и акциями, а также собирать обратную связь. Таким образом, вы не только увеличиваете доступность вашей компании, но и создаете более доверительные отношения с клиентами, что в свою очередь способствует повышению лояльности.
В условиях жесткой конкуренции наличие качественного сайта становится залогом успеха. Он не только демонстрирует профессионализм вашей компании, но и формирует положительный имидж в глазах потребителей. Поэтому разумная разработка и продвижение сайтов Россия — это важный шаг к достижению ваших бизнес-целей.

Маркетинговое исследование сайтов конкурентов
Анализ сайтов конкурентов — это ключевой этап в создании успешного интернет-проекта. Мы внимательно изучаем стратегии и подходы ваших соперников, чтобы выявить сильные и слабые стороны их онлайн-присутствия. Это включает в себя оценку дизайна, функциональности, контента, а также методов привлечения и удержания клиентов.
Понимание конкурентной среды позволяет нам не только избежать ошибок, но и адаптировать лучшие практики под ваши уникальные потребности. Мы исследуем, какие ключевые слова и фразы используют конкуренты, чтобы повысить видимость в поисковых системах, и какие маркетинговые инструменты приносят им наибольшую эффективность. Это знание помогает нам выстраивать стратегию, ориентированную на высокую конверсию и креативные решения, которые выделят ваш проект на фоне других.
Наша команда, имеющая более 15 лет опыта в маркетинге, применяет практический подход к каждому проекту. Мы не просто создаём сайты — мы создаём инструменты для достижения ваших бизнес-целей, учитывая все аспекты SEO и потребности целевой аудитории. В результате вы получаете не только красивый сайт, но и эффективный ресурс, который приносит реальную пользу вашему бизнесу.

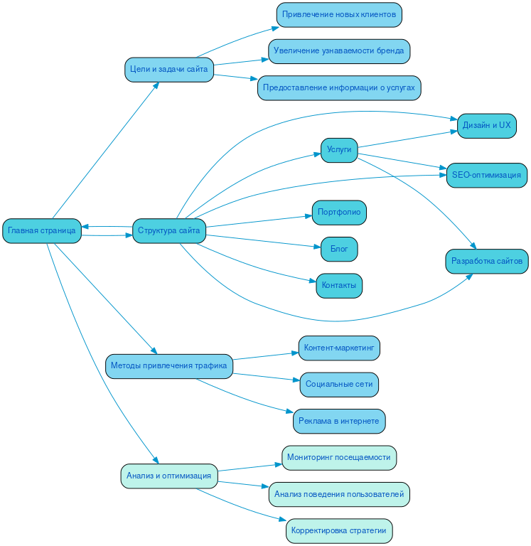
Разработка структуры сайта
Эффективная и удобная структура сайта — это основа для достижения высоких показателей юзабилити и SEO. Четкая и логичная навигация помогает пользователям быстро находить нужную информацию, что уменьшает вероятность их ухода с сайта. Каждый элемент, от главной страницы до отдельных разделов, должен быть выстроен так, чтобы соответствовать пользовательским сценариям. Например, если ваш сайт предлагает услуги, важно, чтобы потенциальные клиенты могли легко перейти от описания услуг к формам обратной связи или контактной информации.
Кроме того, хорошо структурированный сайт способствует лучшему индексации в поисковых системах. Правильное распределение ключевых слов по разделам и создание внутренней перелинковки повышают шансы на высокие позиции в результатах поиска. Таким образом, продуманная архитектура сайта не только улучшает пользовательский опыт, но и положительно влияет на его видимость в интернете, что в конечном итоге способствует увеличению конверсии и росту бизнеса.

Разработка интерактивного прототипа сайта
Создание интерактивного прототипа сайта — это важный этап, который позволяет визуализировать структуру и функциональность будущего ресурса. Наша компания, обладая 15-летним опытом в веб-разработке, понимает, что качественный прототип помогает не только увидеть, но и протестировать пользовательский путь еще до начала программирования. Это дает возможность выявить слабые места и внести коррективы на ранних стадиях, что экономит время и ресурсы.
Прототипирование позволяет сосредоточиться на потребностях пользователей, обеспечивая интуитивно понятный интерфейс и удобную навигацию. Мы учитываем все аспекты SEO, чтобы сайт не только выглядел привлекательно, но и имел высокие позиции в поисковых системах. Тестирование прототипа с реальными пользователями помогает выявить их предпочтения и адаптировать продукт под их запросы, что в конечном итоге приводит к повышению конверсии.
Креативный подход к каждому проекту, основанный на глубоком понимании рынка и потребностей клиентов, позволяет нам создавать не просто сайты, а эффективные инструменты для бизнеса. Интерактивные прототипы — это залог успешного и результативного онлайн-присутствия, которое соответствует самым высоким стандартам.
Разработка яркого дизайна в соответствии с целями заказчика
В нашей студии мы создаем не просто сайты, а уникальные цифровые решения, которые помогают бизнесу выделиться на фоне конкурентов. За более чем 20 лет работы в интернет-дизайне мы поняли, что каждый проект требует индивидуального подхода, основанного на целях и ценностях заказчика. Мы погружаемся в суть вашего бизнеса, чтобы создать яркий и запоминающийся дизайн, который будет отражать вашу уникальность.
Креатив — это основа нашего подхода. Мы разрабатываем визуальные концепции, которые сразу же привлекают внимание и вызывают интерес. Используя элементы эмоционального дизайна, мы создаем впечатления, которые остаются в памяти пользователей. Например, при разработке сайта для кафе мы можем использовать теплые цвета и изображения блюд с акцентом на атмосферу заведения, что создает у посетителей желание прийти и попробовать меню.
Мы понимаем, что дизайн — это не только эстетика, но и функциональность. Каждый элемент интерфейса продуман так, чтобы направлять пользователя к нужному действию. Например, кнопки призыва к действию (CTA) выделяются на фоне остального контента, а навигация интуитивно понятна, что минимизирует время на поиск информации. Это способствует высокой конверсии и позволяет пользователям легко совершать покупки или записываться на услуги.
Вовлеченность пользователей — еще один важный аспект нашей работы. Мы создаем интерактивные элементы, которые делают взаимодействие с сайтом увлекательным и запоминающимся. Анимации, параллакс-эффекты и микровзаимодействия помогают пользователю чувствовать себя частью вашего бренда, что значительно увеличивает вероятность повторного обращения.
В конечном итоге, мы не просто создаем сайты — мы строим цифровые экосистемы, которые работают на вас и помогают достигать бизнес-целей.
Несколько примеров наших проектов
Что вы получите при заказе сайта
Заказывая корпоративный сайт в SDD Creative Studio, вы получаете не просто онлайн-представительство вашей компании, а мощный инструмент для достижения бизнес-целей. Мы начинаем с глубокого анализа целевой аудитории, чтобы понять, кто ваши клиенты и как с ними лучше взаимодействовать. Это позволяет нам создать сайт, который будет не только привлекательным, но и эффективным.
Структурирование контента – ключевой этап в нашем процессе. Мы поможем вам организовать информацию так, чтобы пользователи могли легко находить нужные данные. Яркий дизайн, созданный с учетом современных трендов, привлечет внимание и выделит вашу компанию на фоне конкурентов. Мы используем Bootstrap 3 для создания адаптивного интерфейса, который отлично будет выглядеть на любых устройствах, будь то смартфон или планшет.
Юзабилити – наш главный приоритет. Мы разрабатываем удобный функционал, который делает процесс взаимодействия с сайтом простым и интуитивно понятным. Используя современные и проверенные CMS, такие как Битрикс, мы обеспечиваем стабильную работу вашего ресурса и легкость в управлении контентом.
Интеграция системы онлайн-консультаций позволит вам оперативно взаимодействовать с клиентами, что повысит уровень обслуживания и доверия. Мы также уделяем внимание SEO и маркетингу, чтобы ваш сайт был видим в поисковых системах и привлекал целевой трафик. Это, в свою очередь, способствует высокой конверсии и увеличению числа клиентов.
Наконец, мы предоставляем архив с сайтом, что гарантирует сохранность всех данных и возможность их восстановления в будущем. С SDD Creative Studio ваш корпоративный сайт станет надежным партнером в бизнесе, способствующим росту и развитию вашей компании.

Технические особенности создания сайта
Создание современного веб-ресурса требует тщательного внимания к техническим аспектам, которые определяют его функциональность и пользовательский опыт. Важным элементом является анимация и динамика интерфейса. Использование современных библиотек и фреймворков позволяет создавать плавные и привлекательные анимации, которые не только улучшают визуальное восприятие, но и делают взаимодействие с сайтом более интуитивным. Мы уделяем особое внимание тому, чтобы анимации не отвлекали пользователя, а, наоборот, подчеркивали ключевые моменты и направляли его действия.
Онлайн обращения и формы обратной связи являются неотъемлемой частью любого веб-проекта. Мы разрабатываем адаптивные и удобные формы, которые позволяют пользователям легко оставлять свои запросы и комментарии. Важно, чтобы процесс заполнения форм был максимально простым и понятным, что способствует повышению конверсии и улучшению взаимодействия с клиентами. Мы внедряем системы уведомлений и автоматизации, чтобы обеспечить быструю реакцию на обращения пользователей.
Загрузка данных также играет ключевую роль в работе сайта. Мы используем технологии, которые обеспечивают быструю и эффективную загрузку, минимизируя время ожидания для пользователей. Это включает в себя оптимизацию изображений, кэширование и использование CDN, что в итоге значительно улучшает общую производительность ресурса.
Наконец, UI/UX решения требуют индивидуального подхода к каждому проекту. Мы исследуем целевую аудиторию и ее предпочтения, чтобы создать интерфейс, который будет не только эстетически привлекательным, но и максимально функциональным. Внимание к деталям на каждом этапе разработки позволяет нам создавать сайты, которые не только соответствуют современным требованиям, но и превосходят ожидания клиентов.

Порядок разработки сайта в компании SDD Creative Studio
В компании SDD Creative Studio мы придерживаемся четкого и системного подхода к процессу разработки и продвижения сайтов в России. Каждый проект начинается с анализа потребностей клиента. Мы стремимся глубоко понять цели и задачи, чтобы создать продукт, который не только удовлетворит запросы, но и превзойдет ожидания.
После согласования всех нюансов мы заключаем договор, который защищает интересы обеих сторон и обеспечивает прозрачность на всех этапах работы. На следующем этапе мы занимаемся проработкой семантики. Это позволяет нам определить ключевые слова и фразы, которые будут использоваться для привлечения целевой аудитории.
Затем мы строим эффективную структуру сайта, которая обеспечивает удобство навигации и логичное размещение информации. Наша команда включает опытных верстальщиков и программистов, которые используют современные технологии для реализации задуманного. Каждый элемент дизайна разрабатывается с учетом актуальных трендов и предпочтений пользователей, что позволяет создать привлекательный и функциональный интерфейс.
После завершения разработки сайт проходит тщательное тестирование. Мы проверяем его на наличие ошибок, совместимость с различными устройствами и скоростью загрузки. На этапе оптимизации мы вносим необходимые коррективы для повышения производительности и улучшения пользовательского опыта.
Наконец, мы запускаем проект, обеспечивая его доступность для пользователей. Наша цель — предоставить надежный и эффективный инструмент для вашего бизнеса, который будет работать на результат. Мы уверены, что системный подход и прозрачность на каждом этапе — ключ к успешному результату.
Ниже вы можете ознакомиться с картой проекта - наглядно показываем процесс разработки сайта и всех участников с нашей стороны.