Разработка и продвижение сайта: как определить цену и не ошибиться в выборе?
Создание сайта — это не просто набор страниц, а продуманный инструмент для достижения бизнес-целей. Мы применяем современные технологии и методологии, чтобы обеспечить высокое качество и функциональность вашего ресурса. Каждый проект начинается с глубокого анализа потребностей клиента и целевой аудитории. Это позволяет нам предложить решения, которые действительно работают.
В процессе разработки мы используем адаптивный дизайн, что гарантирует корректное отображение сайта на любых устройствах. Это особенно важно в условиях растущей мобильной аудитории. Кроме того, мы внедряем системы управления контентом, которые позволяют вам легко обновлять информацию на сайте без необходимости в технических знаниях.
Наша команда также акцентирует внимание на SEO-оптимизации с самого начала. Мы интегрируем лучшие практики поисковой оптимизации, что способствует повышению видимости вашего сайта в поисковых системах. Это не только увеличивает трафик, но и привлекает целевых посетителей, что в конечном итоге способствует росту конверсии.
Мы понимаем, что каждый проект уникален, поэтому разрабатываем индивидуальные стратегии, учитывающие все аспекты: от дизайна до маркетинга. Это позволяет нам предлагать решения, которые не только отвечают текущим требованиям, но и эффективно адаптируются к изменениям рынка.
Наша ценность заключается в комплексном подходе: мы не просто создаем сайт, но и помогаем вам выстраивать стратегию его продвижения. С нами вы получаете не только качественный продукт, но и надежного партнера, который будет поддерживать вас на каждом этапе развития вашего онлайн-бизнеса.

Преимущества онлайн-присутствия
В современном мире наличие качественного сайта — это не просто необходимость, а залог успеха для любого бизнеса. Функциональный и продуманный сайт позволяет значительно увеличить охват аудитории, так как потенциальные клиенты могут находить вас через поисковые системы и социальные сети 24/7. Это открывает новые горизонты для привлечения клиентов и расширения рынка.
Кроме того, доступность информации о вашем бизнесе в интернете способствует повышению доверия со стороны клиентов. Пользователи чаще выбирают компании с профессионально оформленными сайтами, которые предоставляют полную информацию о товарах и услугах. Наличие отзывов, кейсов и контактной информации на сайте помогает укрепить репутацию и создать положительный имидж.
В условиях конкуренции важно не только быть на виду, но и выделяться среди других. Хорошо разработанный сайт с удобным интерфейсом и актуальным контентом позволяет вашему бизнесу оставаться на шаг впереди. Инвестируя в разработку и продвижение сайта, вы получаете возможность не только увеличить свою клиентскую базу, но и обеспечить стабильный рост бизнеса. Разработка и продвижение сайта цена — это вложение в будущее вашей компании.

Маркетинговое исследование сайтов конкурентов
В современном цифровом мире успешное присутствие в интернете невозможно без тщательного анализа конкурентов. Мы изучаем ключевые аспекты сайтов ваших соперников, включая их структуру, контент, стратегии продвижения и пользовательский опыт. Это позволяет нам выявить сильные и слабые стороны конкурентов, а также понять, какие элементы работают эффективно на рынке.
Проведение маркетингового исследования сайтов конкурентов имеет несколько целей. Во-первых, это помогает нам определить, какие стратегии привлекают целевую аудиторию, что в свою очередь позволяет адаптировать ваш проект под реальные потребности пользователей. Во-вторых, мы можем выявить уникальные предложения и креативные решения, которые помогут вашему сайту выделиться на фоне других. Наша команда с опытом в маркетинге более 15 лет подходит к каждому проекту с практической точки зрения, ориентируясь на результат и высокую конверсию.
Учитывая требования SEO, мы стремимся создать сайт, который не только будет привлекать посетителей, но и конвертировать их в клиентов. В итоге, анализ конкурентов — это не просто исследование, а важный этап, который закладывает основу для успешного и прибыльного онлайн-проекта.

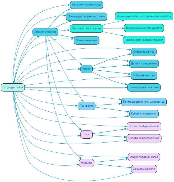
Разработка структуры сайта
Эффективная структура сайта — это не просто набор страниц, а логичная система, которая направляет пользователя к желаемой информации. Правильное распределение разделов и подкатегорий позволяет легко находить нужный контент, что напрямую влияет на юзабилити. Чем проще навигация, тем выше вероятность, что посетитель останется на сайте и выполнит целевое действие, будь то покупка или подписка.
Кроме того, продуманная структура играет ключевую роль в SEO. Поисковые системы отдают предпочтение сайтам с ясной и логичной архитектурой, что способствует лучшему ранжированию. Например, использование семантически верных URL и правильное оформление заголовков помогает поисковым ботам понять содержание страниц.
Также важно учитывать пользовательские сценарии. Понимание того, как посетители взаимодействуют с сайтом, позволяет оптимизировать пути их перемещения, что ведет к увеличению конверсии. В итоге, грамотно построенная структура становится основой успешного онлайн-присутствия и эффективного продвижения.

Разработка интерактивного прототипа сайта
Создание интерактивного прототипа сайта — это ключевой этап в процессе его разработки, который позволяет наглядно представить структуру и функциональность будущего ресурса. На этом этапе мы визуализируем идеи и концепции, что помогает избежать недопонимания и упрощает взаимодействие с клиентом. Прототип служит основой для дальнейшей работы, позволяя вносить изменения на ранних стадиях, когда это наиболее эффективно и экономически целесообразно.
Тестирование пользовательского пути на прототипе позволяет выявить узкие места и оптимизировать навигацию, что напрямую влияет на удобство использования сайта. Мы учитываем потребности SEO на этапе проектирования, чтобы обеспечить высокие позиции в поисковых системах с самого начала. Это не только улучшает видимость сайта, но и способствует его конверсии, превращая посетителей в клиентов.
С нашим 15-летним опытом в digital-маркетинге и веб-разработке мы понимаем, как креативные решения могут повысить эффективность сайта. Мы используем инновационные подходы и технологии, чтобы создать уникальный продукт, который отвечает всем требованиям современного онлайн-бизнеса.
Разработка яркого дизайна в соответствии с целями заказчика
В нашем подходе к созданию веб-сайтов мы уделяем особое внимание индивидуальности и креативности, поскольку каждый проект уникален и требует своего решения. Более 20 лет опыта в интернет-дизайне позволяет нам глубоко понимать потребности клиентов и их целевую аудиторию. Мы создаем не просто сайты, а эмоциональные истории, которые вовлекают пользователей и побуждают их к действию.
Яркий и запоминающийся дизайн — это не просто красивое оформление, это инструмент, который помогает пользователю легко ориентироваться на сайте и совершать целевые действия. Мы используем цветовые палитры, шрифты и графические элементы, которые отражают сущность вашего бренда и создают правильное настроение. Например, если ваша цель — продать продукт, мы акцентируем внимание на кнопках призыва к действию, располагаем их в удобных местах и используем контрастные цвета, чтобы они выделялись на фоне остального контента.
Каждый элемент дизайна продуман до мелочей: от структуры страниц до анимаций, которые делают взаимодействие с сайтом более увлекательным. Мы анализируем поведение пользователей, чтобы понять, какие элементы вызывают интерес и приводят к конверсии. Например, использование интерактивных элементов, таких как калькуляторы или опросы, может значительно повысить вовлеченность и заинтересованность посетителей.
Наши дизайнеры и маркетологи работают в тесном сотрудничестве, чтобы каждая визуальная деталь поддерживала общую стратегию продвижения. Мы создаем сайты, которые не только привлекают внимание, но и удерживают его, превращая случайных посетителей в лояльных клиентов. В результате вы получаете инструмент, который не просто существует в интернете, а работает на вас, увеличивая продажи и укрепляя ваш бренд.
Несколько примеров наших проектов
Что вы получите при заказе сайта
Заказывая корпоративный сайт в SDD Creative Studio, вы получаете комплексное решение, ориентированное на потребности вашего бизнеса. Мы начинаем с тщательного анализа целевой аудитории, что позволяет нам понять, какие именно решения будут наиболее эффективными для ваших клиентов. Это первый шаг к созданию сайта, который действительно работает.
Структурирование контента — ключевой элемент, который обеспечивает легкость восприятия информации. Мы разрабатываем логическую и удобную навигацию, чтобы ваши пользователи могли быстро находить нужные разделы. Яркий дизайн, созданный с учетом современных трендов, привлечет внимание и оставит положительное впечатление о вашей компании.
Сайты, созданные в нашей студии, полностью адаптированы под мобильные устройства. Использование Bootstrap 3 гарантирует, что ваш ресурс будет выглядеть великолепно на любых экранах. Мы уделяем особое внимание юзабилити, чтобы каждый посетитель мог легко взаимодействовать с вашим сайтом и находить необходимую информацию.
Мы работаем с современными проверенными CMS, включая систему управления сайтом "Битрикс - стандарт", что обеспечивает надежность и простоту в управлении контентом. Внедрение системы онлайн-консультаций позволит вам поддерживать связь с клиентами в режиме реального времени, повышая уровень сервиса.
Не забываем и о SEO и маркетинге — наши специалисты оптимизируют сайт для поисковых систем, что способствует высокой конверсии и привлечению новых клиентов. В результате вы получаете не только красивый сайт, но и мощный инструмент для роста вашего бизнеса.
Кроме того, мы предоставляем архив с сайтом, что позволяет вам всегда иметь доступ к предыдущим версиям и данным. Это добавляет дополнительный уровень безопасности и уверенности в будущем вашего онлайн-проекта.

Технические особенности создания сайта
Создание современного веб-сайта требует внимательного подхода к техническим аспектам, которые напрямую влияют на его функциональность и пользовательский опыт. Одним из ключевых элементов является анимация и динамика интерфейса. Правильно реализованные анимации не только делают сайт более привлекательным, но и помогают пользователям лучше воспринимать информацию. Они могут использоваться для визуального акцента на важных элементах, таких как кнопки действий или уведомления, что в свою очередь способствует повышению конверсии.
Онлайн-обращения и формы обратной связи играют важную роль в взаимодействии с пользователями. Мы разрабатываем интуитивно понятные и адаптивные формы, которые позволяют посетителям легко оставлять свои запросы и комментарии. Важно, чтобы эти формы были не только удобными, но и надежными, обеспечивая защиту личных данных и минимизируя риск спама.
Загрузка данных — еще один ключевой аспект, который мы учитываем в процессе разработки. Оптимизация скорости загрузки страниц критична для удержания пользователей на сайте. Мы используем современные технологии и методики, такие как кэширование и сжатие изображений, чтобы обеспечить быстрое отображение контента без потери качества.
Наконец, решения в области UI/UX являются основой успешного веб-проекта. Мы уделяем особое внимание каждому элементу интерфейса, создавая удобные и эстетически привлекательные дизайны, которые соответствуют потребностям целевой аудитории. Индивидуальный подход к каждому проекту позволяет нам учитывать уникальные требования и предпочтения клиентов, что делает результат поистине уникальным и эффективным.

Порядок разработки сайта в компании SDD Creative Studio
В SDD Creative Studio мы придерживаемся четкого и прозрачного порядка разработки, что позволяет нам обеспечивать высокое качество и надежность на каждом этапе. Начинаем с анализа потребностей клиента, где мы внимательно изучаем бизнес-модель, целевую аудиторию и уникальные предложения. Это помогает нам создать стратегию, максимально соответствующую ожиданиям и целям клиента.
Следующий шаг — работа по договору, где мы фиксируем все условия сотрудничества, сроки и стоимость. Прозрачность на этом этапе позволяет избежать недоразумений и гарантирует, что обе стороны находятся на одной волне. Далее мы переходим к проработке семантики, где выявляем ключевые слова и фразы, которые помогут вашему сайту быть заметным в поисковых системах.
Построение эффективной структуры сайта — это следующий этап, который обеспечивает логичное и удобное размещение информации. Мы привлекаем опытных верстальщиков и программистов, которые воплощают наши идеи в жизнь. Их профессионализм гарантирует, что сайт будет работать без сбоев и загружаться быстро.
Современный дизайн — это не только эстетика, но и функциональность. Мы создаем привлекательные и интуитивно понятные интерфейсы, которые улучшат пользовательский опыт. После завершения разработки мы проводим тестирование, чтобы выявить и устранить возможные ошибки.
На этапе оптимизации мы настраиваем сайт для достижения максимальной скорости и эффективности. Наконец, мы осуществляем запуск проекта, который проходит под нашим внимательным контролем. Таким образом, мы гарантируем, что разработка и продвижение сайта цена в компании SDD Creative Studio соответствует высоким стандартам качества и надежности.
Ниже вы можете ознакомиться с картой проекта - наглядно показываем процесс разработки сайта и всех участников с нашей стороны.