Разработка и продвижение корпоративного сайта: технологии и особенности
Создание и оптимизация корпоративного веб-ресурса — это комплексный процесс, который требует глубокого понимания бизнес-процессов и целевой аудитории. Наша студия фокусируется на разработке сайтов, которые не только отражают уникальность вашего бренда, но и эффективно решают задачи по привлечению и удержанию клиентов.
Мы применяем современные технологии и инструменты, чтобы обеспечить высокую производительность и безопасность вашего сайта. Использование адаптивного дизайна позволяет обеспечить удобный доступ с любых устройств, что критически важно в условиях растущей мобильности пользователей. Мы создаем интерфейсы, которые интуитивно понятны и способствуют легкому взаимодействию с контентом.
Мы уделяем особое внимание поисковой оптимизации на этапе разработки. Это гарантирует, что ваш ресурс будет виден в поисковых системах и легко найдет свою аудиторию. Мы интегрируем SEO-принципы в структуру сайта, что позволяет избежать дорогостоящих доработок в будущем.
Важно, что мы не просто создаем сайт, а разрабатываем стратегию его продвижения. Анализируем конкурентную среду, определяем ключевые запросы и разрабатываем контент, который отвечает на вопросы вашей целевой аудитории. Это позволяет не только повысить трафик, но и улучшить конверсию.
Наша команда профессионалов с многолетним опытом знает, как сделать ваш веб-ресурс не просто красивым, но и эффективным инструментом для бизнеса. Мы стремимся к долгосрочному партнерству и готовы поддерживать ваш проект на всех этапах, обеспечивая его постоянное развитие и адаптацию к изменениям рынка.

Преимущества онлайн-присутствия
В современном бизнесе наличие корпоративного сайта — не просто дань моде, а необходимость. Прежде всего, сайт служит витриной вашей компании, доступной 24/7. Это позволяет потенциальным клиентам ознакомиться с вашими услугами и продуктами в любое время, что значительно увеличивает охват аудитории. Люди всё чаще ищут информацию в интернете, и если у вас нет сайта, вы рискуете потерять клиентов в пользу конкурентов.
Корпоративный сайт способствует формированию доверия к вашему бизнесу. Профессионально оформленный ресурс с актуальной информацией и отзывами клиентов создает положительное впечатление и демонстрирует вашу надежность. В условиях высокой конкуренции важно, чтобы ваш бизнес выделялся, и сайт — это один из ключевых инструментов для этого.
Наличие сайта позволяет вам эффективно продвигать свои товары и услуги через различные каналы, такие как SEO и контекстная реклама. Это не только помогает привлечь новых клиентов, но и удерживать существующих, предоставляя им актуальную информацию и поддержку. Разработка и продвижение корпоративного сайта — это важный шаг к успеху вашего бизнеса.

Маркетинговое исследование сайтов конкурентов
Создание эффективного корпоративного сайта начинается с глубокого анализа онлайн-присутствия ваших конкурентов. Мы исследуем их стратегии, изучаем дизайн, контент, пользовательский опыт и подходы к продвижению. Это позволяет выявить сильные и слабые стороны, а также найти уникальные возможности для вашего проекта.
Понимание того, как ваши конкуренты взаимодействуют с аудиторией, помогает нам создать креативные решения, которые будут выделять вас на фоне остальных. Мы анализируем ключевые слова, используемые в SEO, и методы привлечения трафика, что позволяет нам формировать стратегию, ориентированную на высокую конверсию.
Наш опыт в маркетинге более 15 лет позволяет нам не только учитывать текущие тренды, но и предсказывать изменения на рынке. Мы работаем с учетом потребностей SEO, что обеспечивает долгосрочные результаты и устойчивый рост вашего бизнеса. В результате, вы получаете не просто сайт, а мощный инструмент для достижения ваших бизнес-целей, способный адаптироваться к изменениям рынка и потребностям клиентов.

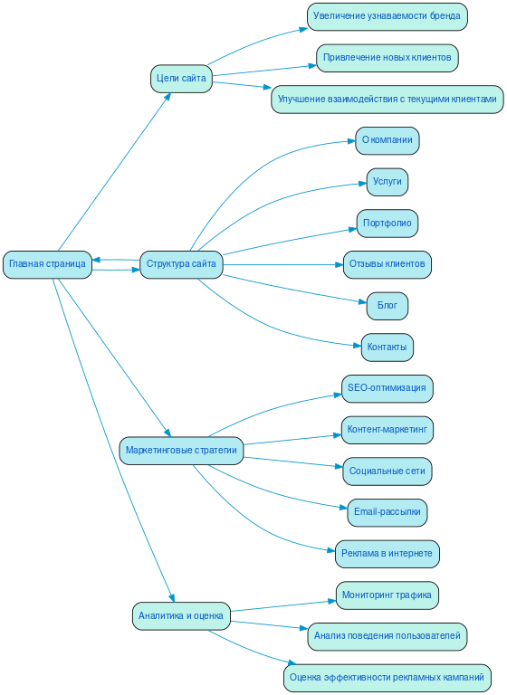
Разработка структуры сайта
Создание корпоративного веб-ресурса требует внимательного подхода к его структуре. Продуманная архитектура сайта не только облегчает пользователям навигацию, но и значительно повышает эффективность взаимодействия с контентом. Логика построения разделов должна соответствовать пользовательским сценариям, что позволяет посетителям быстро находить нужную информацию и минимизировать время на поиски.
Удобная структура напрямую влияет на юзабилити: чем проще и интуитивнее интерфейс, тем выше вероятность, что пользователь останется на сайте и выполнит целевое действие, будь то заполнение формы или покупка. Кроме того, грамотно организованные разделы способствуют лучшему индексированию страниц поисковыми системами, что положительно сказывается на SEO. Четкая и логичная структура помогает не только удерживать пользователей, но и привлекать новые целевые аудитории, увеличивая конверсию и, в конечном итоге, повышая доходность бизнеса.

Разработка интерактивного прототипа сайта
Создание интерактивного прототипа сайта — это ключевой этап в процессе, который позволяет визуализировать структуру и функциональность будущего ресурса. На этом этапе мы сосредотачиваемся на тестировании пользовательского пути, чтобы убедиться, что посетители легко находят нужную информацию и взаимодействуют с элементами сайта. Такой подход значительно снижает вероятность ошибок на финальном этапе разработки и позволяет создать интуитивно понятный интерфейс.
Наша команда с 15-летним опытом в digital-маркетинге понимает важность учета потребностей SEO на ранних стадиях проекта. Мы интегрируем лучшие практики оптимизации, чтобы ваш сайт не только привлекал пользователей, но и соответствовал требованиям поисковых систем. Это значительно повышает шансы на успешное продвижение и увеличение трафика.
Креативный подход к созданию прототипа позволяет нам экспериментировать с дизайном и функциональностью, находя наиболее эффективные решения для вашей компании. Мы активно собираем отзывы и проводим тестирования, чтобы каждый элемент сайта работал на достижение ваших бизнес-целей и повышения конверсии. В результате вы получаете не просто сайт, а мощный инструмент для развития вашего бизнеса.
Разработка яркого дизайна в соответствии с целями заказчика
Создание корпоративного сайта — не просто технический процесс, а возможность выразить индивидуальность вашего бизнеса. За более чем 20 лет работы в интернет-дизайне мы научились превращать идеи наших клиентов в яркие визуальные решения, которые не только привлекают внимание, но и способствуют вовлечению пользователей.
Каждый проект начинается с глубокого понимания целей заказчика. Мы анализируем целевую аудиторию, чтобы создать дизайн, который будет не только эстетически привлекательным, но и функциональным. Например, если ваша цель — увеличить количество заявок, мы разрабатываем интуитивно понятные интерфейсы с четкими призывами к действию. Элементы дизайна, такие как цветовая палитра, шрифты и изображения, подбираются так, чтобы вызывать нужные эмоции и направлять пользователя к желаемому действию.
Креативный подход к дизайну помогает выделить ваш бизнес на фоне конкурентов. Мы создаем уникальные визуальные концепции, которые отражают ценности вашей компании и вызывают доверие у потенциальных клиентов. Например, использование анимаций и интерактивных элементов может сделать взаимодействие с сайтом более увлекательным, тем самым увеличивая время, проведенное на странице.
Эмоциональная подача контента играет ключевую роль в формировании лояльности пользователей. Мы помогаем вам рассказывать историю вашего бренда через визуальные и текстовые элементы, создавая глубинную связь с клиентами. Высокая конверсия — это результат не только качественного дизайна, но и умения вызвать интерес и желание действовать. Каждая деталь имеет значение, и мы готовы работать с вами, чтобы достичь ваших бизнес-целей через эффективный и запоминающийся веб-дизайн.
Несколько примеров наших проектов
Что вы получите при заказе сайта
Обратившись в SDD Creative Studio, вы получите комплексный подход к созданию корпоративного сайта, который действительно работает на ваш бизнес. Мы начинаем с глубокого анализа целевой аудитории, что позволяет нам понять потребности ваших клиентов и адаптировать сайт под их интересы. Это заложит основу для успешного взаимодействия с посетителями.
Структурирование контента — ключевой этап, который обеспечивает логичное и понятное представление информации. Мы создаем удобные навигационные элементы, что облегчает пользователям поиск нужной информации и способствует повышению юзабилити вашего сайта. Вместе с ярким дизайном, который выделит вашу компанию на фоне конкурентов, мы создаем уникальный визуальный стиль, отражающий вашу корпоративную идентичность.
Сайты, разработанные нами, полностью адаптированы под мобильные устройства благодаря использованию Bootstrap 3. Это означает, что ваши клиенты смогут получать доступ к информации в любое время и на любом устройстве, что значительно увеличивает вовлеченность и, как следствие, конверсию.
Мы работаем с современными проверенными CMS, включая Битрикс, что обеспечивает надежное управление контентом и легкость в обновлении информации. Интеграция системы онлайн-консультаций позволит вашим клиентам быстро получать ответы на свои вопросы, что также способствует повышению уровня сервиса и удовлетворенности.
Не забываем и о SEO и маркетинге: мы оптимизируем сайт для поисковых систем, что поможет вам привлечь целевой трафик и повысить видимость в интернете. В результате вы получите не просто сайт, а мощный инструмент для роста вашего бизнеса. И, конечно, мы предоставим архив с сайтом, чтобы вы всегда могли иметь доступ к его предыдущим версиям и изменениям.

Технические особенности создания сайта
Создание современного веб-ресурса для бизнеса требует внимательного подхода к техническим аспектам, которые играют ключевую роль в успехе проекта. Одним из важных элементов является использование анимаций и динамических эффектов, которые не только улучшают визуальное восприятие, но и делают взаимодействие пользователя с сайтом более интуитивным. Грамотно реализованные анимации способны направлять внимание пользователя на ключевые элементы, что способствует повышению конверсии и улучшению общего пользовательского опыта.
Не менее важным аспектом является интеграция онлайн-обращений и форм обратной связи. Эти инструменты позволяют клиентам быстро и удобно взаимодействовать с компанией, что, в свою очередь, способствует созданию положительного имиджа и повышению лояльности. Мы уделяем особое внимание разработке форм, которые не только просты в использовании, но и адаптированы под различные устройства, что обеспечивает максимальную доступность для пользователей.
Загрузка данных также играет критическую роль в функционировании сайта. Мы применяем современные технологии, позволяющие оптимизировать скорость загрузки страниц и обеспечить бесперебойный доступ к информации. Это важно для удержания пользователей на сайте и снижения показателя отказов. Каждая деталь, от выбора формата изображений до настройки серверных параметров, тщательно прорабатывается нашей командой.
Наконец, UI/UX решения являются основой успешного веб-продукта. Мы стремимся к созданию уникального дизайна, который отражает индивидуальность бизнеса и соответствует ожиданиям целевой аудитории. Каждое решение принимается с учетом потребностей клиента и специфики его бизнеса, что позволяет добиться максимального эффекта и обеспечить комфортное взаимодействие пользователей с ресурсом.

Порядок разработки сайта в компании SDD Creative Studio
В компании SDD Creative Studio процесс разработки и продвижения корпоративного сайта начинается с тщательного анализа потребностей клиента. Мы внимательно изучаем бизнес, целевую аудиторию и конкурентов, чтобы понять, какие задачи должен решать сайт и как он будет вписываться в общую стратегию компании.
После согласования всех деталей мы приступаем к работе по договору, который четко фиксирует сроки, этапы и результаты. Это обеспечивает прозрачность и надежность на каждом этапе проекта. Следующий шаг — проработка семантики. Мы создаем список ключевых слов и фраз, которые помогут вашему сайту занять высокие позиции в поисковых системах и привлечь целевую аудиторию.
На этапе построения эффективной структуры сайта мы разрабатываем навигацию и логику страниц, чтобы пользователи могли легко находить нужную информацию. Опытные верстальщики и программисты SDD Creative Studio реализуют все технические решения, обеспечивая высокую скорость загрузки и адаптивность сайта под различные устройства.
Современный дизайн — не только эстетика, но и функциональность. Мы создаем визуальные решения, которые соответствуют вашему бренду и делают сайт привлекательным для пользователей. После завершения разработки мы проводим тестирование, чтобы выявить и устранить возможные ошибки, а также проверить, насколько хорошо сайт работает на всех устройствах.
На завершающем этапе мы занимаемся оптимизацией сайта для поисковых систем и запускаем проект. Мы уверены, что благодаря нашему системному подходу и вниманию к деталям, разработка и продвижение корпоративного сайта в компании SDD Creative Studio станет надежным инструментом для достижения ваших бизнес-целей.
Ниже вы можете ознакомиться с картой проекта - наглядно показываем процесс разработки сайта и всех участников с нашей стороны.