Разработка и продвижение интернет-сайтов: ключ к успеху вашего бизнеса в цифровом мире
Создание веб-ресурсов — это не просто набор страниц, а продуманный инструмент для достижения бизнес-целей. В нашей студии мы понимаем, что каждый проект уникален, и поэтому подходим к разработке с учетом специфики вашего бизнеса и целевой аудитории. Мы используем современные технологии и методологии, чтобы обеспечить высокую производительность, безопасность и адаптивность сайтов.
Наш подход начинается с глубокого анализа. Мы исследуем рынок, изучаем конкурентов и выявляем потребности пользователей. Это позволяет нам создавать не просто красивые, но и функциональные решения, которые способны привлечь и удержать клиентов. Мы применяем передовые инструменты для проектирования интерфейсов и разработки, что гарантирует удобство и простоту в использовании.
Одним из ключевых аспектов нашей работы является интеграция SEO-оптимизации на всех этапах создания сайта. Мы учитываем алгоритмы поисковых систем, чтобы ваш ресурс был видим и занимал высокие позиции в результатах поиска. Это позволяет не только привлечь трафик, но и конвертировать его в реальные продажи.
Кроме того, мы предлагаем комплексное сопровождение проектов. Это включает в себя регулярный анализ эффективности, обновления и техническую поддержку. Мы стремимся к долгосрочному партнерству и готовы адаптироваться к изменениям на рынке, чтобы ваш сайт всегда оставался актуальным и конкурентоспособным.
С нами вы получаете не просто сайт, а мощный инструмент для развития вашего бизнеса, который будет работать на вас и приносить результаты.

Преимущества онлайн-присутствия
В современном мире наличие продуманного и функционального сайта — это не просто желание, а необходимость для любого бизнеса. Во-первых, интернет-сайт позволяет значительно увеличить охват аудитории. С помощью качественного контента и SEO-оптимизации ваш бизнес может быть доступен потенциальным клиентам не только в вашем городе, но и за его пределами. Это открывает новые горизонты для привлечения клиентов и расширения рынка.
Во-вторых, доступность информации играет ключевую роль в принятии решения о покупке. Сайт предоставляет клиентам возможность получить всю необходимую информацию о ваших товарах и услугах в любое время. Это повышает вероятность того, что они выберут именно вашу компанию, а не конкурентов, которые могут не иметь такой возможности.
Наконец, наличие качественного сайта способствует формированию доверия к вашему бренду. Профессионально разработанный ресурс с актуальной информацией и отзывами клиентов создает положительное впечатление и укрепляет репутацию. Доверие — это основа долгосрочных отношений с клиентами. Таким образом, разработка и продвижение интернет сайтов становится важным шагом для успешного развития вашего бизнеса.

Маркетинговое исследование сайтов конкурентов
Создание и продвижение веб-ресурсов — это не просто работа с кодом и дизайном, а глубокий процесс, который начинается с анализа рынка и конкурентов. Мы внимательно изучаем сайты ваших соперников, чтобы понять их сильные и слабые стороны. Это включает в себя исследование контента, структуры, пользовательского опыта и стратегий привлечения трафика.
Зачем это нужно вам? Понимание конкурентной среды позволяет нам выявить уникальные возможности для вашего проекта. Мы анализируем, какие ключевые слова и фразы приводят пользователей на сайты конкурентов, как они взаимодействуют с контентом и какие методы маркетинга приносят им успех. Это знание помогает нам создать креативные решения, которые будут выделять ваш ресурс на фоне остальных.
С нашими 15-летними опытом в маркетинге и учётом потребностей SEO, мы ориентируемся на результат. Мы разрабатываем стратегии, которые не только привлекают посетителей, но и конвертируют их в клиентов. Наша цель — создать веб-ресурс, который будет не просто красивым, но и эффективным инструментом для достижения ваших бизнес-целей.

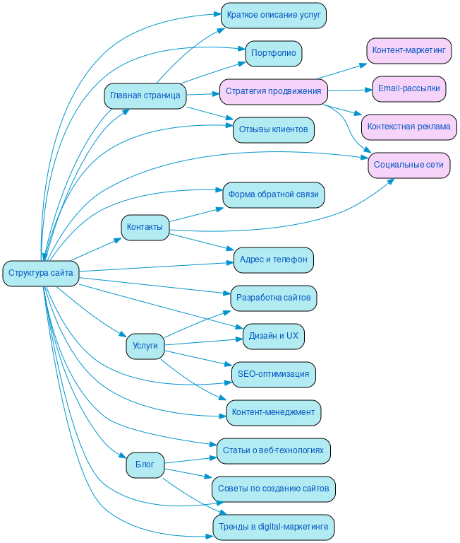
Разработка структуры сайта
Эффективная и удобная структура веб-сайта является ключевым элементом, определяющим его успешность. Правильно организованные разделы и логика навигации помогают пользователям быстро находить нужную информацию, что напрямую влияет на их опыт взаимодействия с ресурсом. Чем проще и интуитивнее пользовательский путь, тем выше вероятность конверсии.
Структура сайта должна учитывать сценарии поведения пользователей: от первичного знакомства с продуктом до оформления заказа. Четкое разделение контента и логичное размещение элементов управления минимизируют вероятность путаницы и повышают удовлетворенность посетителей.
Кроме того, хорошо продуманная структура положительно сказывается на SEO. Поисковые системы предпочитают сайты с ясной иерархией, что способствует лучшему ранжированию. Оптимизация структуры позволяет не только улучшить юзабилити, но и привлечь больше целевого трафика, что в конечном итоге ведет к росту бизнеса.

Разработка интерактивного прототипа сайта
Создание интерактивного прототипа сайта — это ключевой этап в процессе его разработки, который позволяет визуализировать идеи и концепции еще до начала программирования. Прототип помогает не только наглядно представить, как будет выглядеть конечный продукт, но и протестировать пользовательский путь. Это дает возможность выявить и устранить возможные проблемы на ранних стадиях, что значительно экономит время и ресурсы.
Визуализация интерфейса позволяет команде и клиенту лучше понимать функционал сайта, а также оценивать, насколько он соответствует потребностям целевой аудитории. Мы учитываем принципы SEO на этапе прототипирования, что способствует повышению видимости сайта в поисковых системах и, как следствие, увеличению трафика.
С 15-летним опытом в области создания цифровых решений, мы применяем креативный подход к каждому проекту. Наша команда использует современные инструменты и методики, чтобы обеспечить максимальную конверсию и удовлетворенность пользователей. Интерактивный прототип — это не просто черновик, а мощный инструмент для достижения успеха вашего онлайн-проекта.
Разработка яркого дизайна в соответствии с целями заказчика
В нашем подходе к созданию онлайн-проектов мы ставим акцент на креативность и индивидуальность. Более 20 лет опыта в интернет-дизайне позволяет нам глубоко понимать потребности пользователей и цели наших клиентов. Мы не просто создаем сайты, мы формируем уникальные цифровые пространства, которые отражают сущность вашего бренда и вовлекают посетителей.
Каждый проект начинается с тщательного анализа задач и ожиданий заказчика. Мы погружаемся в вашу бизнес-стратегию, чтобы разработать дизайн, который не только привлекает внимание, но и ведет пользователя к необходимому действию. Например, использование ярких акцентов и контрастных цветов помогает выделить ключевые элементы, такие как кнопки призыва к действию. Это создает визуальные ориентиры, которые направляют пользователя по пути к конверсии.
Мы также применяем психологию восприятия в дизайне. Эмоциональная подача контента и визуальных элементов способствует установлению связи с пользователем. Например, использование изображений счастливых людей, использующих ваш продукт, может вызвать положительные эмоции и желание приобрести его. Мы знаем, как важно не только привлечь внимание, но и удержать его, поэтому каждая деталь дизайна продумана до мелочей.
С помощью интуитивно понятной навигации и продуманной структуры контента мы создаем пользовательский опыт, который приводит к высоким показателям конверсии. Мы уверены, что дизайн — это не просто эстетика, а мощный инструмент для достижения бизнес-целей. Давайте вместе создадим проект, который будет не только красивым, но и эффективным, способствующим росту вашего бизнеса.
Несколько примеров наших проектов
Что вы получите при заказе сайта
Заказывая корпоративный сайт в SDD Creative Studio, вы получаете не просто веб-страницу, а мощный инструмент для развития вашего бизнеса. Мы начинаем с глубокого анализа целевой аудитории, что позволяет нам создать сайт, который точно отвечает потребностям ваших клиентов.
Структурирование контента — ключ к успешной навигации. Мы помогаем организовать информацию так, чтобы пользователи легко находили то, что им нужно. Яркий и современный дизайн привлечет внимание и создаст положительное первое впечатление о вашей компании.
Важным аспектом является мобильная адаптивность. Ваш сайт будет прекрасно выглядеть и работать на любых устройствах. Мы используем Bootstrap 3, что позволяет нам создавать адаптивные решения, которые соответствуют современным стандартам.
Юзабилити и удобный функционал — это то, на что мы обращаем особое внимание. Мы разрабатываем интерфейсы, которые интуитивно понятны и легки в использовании, что способствует высокой конверсии. Ваши клиенты будут получать удовольствие от взаимодействия с сайтом, что, в свою очередь, увеличит вероятность совершения покупок или запросов услуг.
Мы работаем только с современными и проверенными системами управления контентом, такими как "Битрикс - малый бизнес". Это гарантирует стабильность и безопасность вашего сайта. Внедрение системы онлайн-консультаций обеспечит мгновенную связь с клиентами, что повысит уровень обслуживания.
Не забываем о SEO и маркетинге. Мы оптимизируем ваш сайт для поисковых систем, что поможет привлечь больше целевой аудитории. В результате вы получите не только красивый сайт, но и эффективный инструмент для роста вашего бизнеса.
Кроме того, мы предоставляем архив с сайтом, что позволит вам всегда иметь доступ к данным и контенту, даже в случае непредвиденных ситуаций.

Технические особенности создания сайта
Создание высококачественного веб-ресурса требует глубокого понимания технических аспектов, которые значительно влияют на его функциональность и пользовательский опыт. Одним из ключевых элементов является анимация и динамика интерфейса. Правильное использование анимационных эффектов не только привлекает внимание пользователя, но и делает взаимодействие с сайтом более интуитивным. Мы уделяем особое внимание деталям, разрабатывая анимации, которые подчеркивают важные элементы и улучшают общую навигацию.
Еще одной важной составляющей является интеграция онлайн-обращений и форм обратной связи. Эти элементы позволяют пользователям легко и быстро взаимодействовать с вашей компанией, что способствует повышению уровня конверсии. Мы разрабатываем адаптивные и удобные формы, учитывая особенности целевой аудитории, что позволяет нам создать индивидуальные решения, соответствующие вашим потребностям.
Загрузка данных — это еще один критически важный аспект, который мы тщательно прорабатываем. Оптимизация скорости загрузки страниц не только улучшает пользовательский опыт, но и положительно сказывается на SEO-позициях вашего ресурса. Мы применяем современные технологии и инструменты для минимизации времени загрузки, что позволяет обеспечить высокую производительность сайта даже при больших объемах информации.
Наконец, мы акцентируем внимание на UI/UX решениях, которые формируют общее восприятие вашего веб-ресурса. Индивидуальный подход к каждому проекту позволяет нам создавать уникальные интерфейсы, которые не только красивы, но и удобны в использовании. Мы стремимся к тому, чтобы каждый элемент дизайна работал на улучшение взаимодействия пользователя с сайтом, что в конечном итоге приводит к достижению бизнес-целей наших клиентов.

Порядок разработки сайта в компании SDD Creative Studio
В компании SDD Creative Studio мы придерживаемся четкого и системного подхода к разработке и продвижению интернет сайтов. Каждый проект начинается с глубокого анализа потребностей клиента. Мы внимательно изучаем ваш бизнес, целевую аудиторию и конкурентное окружение, чтобы понять, какие решения будут наиболее эффективными.
После этого мы заключаем договор, в котором четко прописываем все этапы работы, сроки и бюджеты. Это обеспечивает прозрачность и надежность на каждом этапе нашего сотрудничества. Далее мы переходим к проработке семантики, где определяем ключевые слова и фразы, которые помогут вашему сайту занять высокие позиции в поисковых системах.
На следующем этапе мы строим эффективную структуру сайта, которая позволит пользователям легко ориентироваться и находить нужную информацию. Наша команда опытных верстальщиков и программистов создает функционал, который отвечает всем современным требованиям. Мы уделяем особое внимание дизайну, чтобы он был не только эстетически привлекательным, но и удобным для пользователей.
После завершения разработки мы проводим тщательное тестирование, чтобы выявить и устранить возможные ошибки. Это важный шаг, который гарантирует высокое качество конечного продукта. Затем мы выполняем оптимизацию сайта для повышения его производительности и скорости загрузки.
Наконец, мы запускаем проект и продолжаем следить за его работой, обеспечивая поддержку и продвижение. В SDD Creative Studio мы уверены, что системный подход и внимание к деталям — залог успешной разработки и продвижения интернет сайтов. Мы стремимся к тому, чтобы каждый наш клиент оставался доволен результатом.
Ниже вы можете ознакомиться с картой проекта - наглядно показываем процесс разработки сайта и всех участников с нашей стороны.