Разработка и поддержка сайта: какая цена соответствует качеству?
Создание и сопровождение веб-сайта — это не просто задача, а комплексный процесс, который требует понимания современных технологий и потребностей бизнеса. В нашей студии мы подходим к каждому проекту индивидуально, учитывая специфику вашего бизнеса и целевую аудиторию. Это позволяет нам разрабатывать решения, которые действительно работают и приносят результаты.
Мы используем передовые технологии и инструменты, чтобы обеспечить высокую производительность и безопасность сайтов. Наша команда опытных разработчиков и дизайнеров создает адаптивные и интуитивно понятные интерфейсы, которые обеспечивают комфортное взаимодействие пользователей с вашим ресурсом. Мы понимаем, что сайт — это лицо вашего бизнеса, и поэтому уделяем особое внимание его визуальной составляющей и функциональности.
Поддержка сайта — не менее важный аспект, который мы рассматриваем в рамках нашего сотрудничества. Мы предлагаем услуги по регулярному обновлению контента, оптимизации производительности и улучшению SEO, что позволяет вашему ресурсу оставаться актуальным и заметным в поисковых системах. Такой подход гарантирует, что ваш сайт будет не только привлекать новых клиентов, но и удерживать существующих.
Ценность нашего подхода заключается в том, что мы рассматриваем каждую деталь как часть общей стратегии. Мы не просто создаем сайты, мы строим эффективные инструменты для вашего бизнеса, которые помогают достигать поставленных целей. С нами вы получаете не просто продукт, а надежного партнера, который заботится о вашем успехе.

Преимущества онлайн-присутствия
В современном мире наличие качественного сайта — это не просто необходимость, а залог успешного развития бизнеса. Во-первых, продуманный и функциональный сайт значительно увеличивает охват вашей аудитории. С помощью SEO-оптимизации и контент-маркетинга вы можете привлечь новых клиентов, которые ищут именно ваши товары или услуги. Это позволяет не только расширить клиентскую базу, но и повысить узнаваемость вашего бренда.
Во-вторых, доступность информации играет ключевую роль в принятии решений покупателями. Сайт работает 24/7, предоставляя потенциальным клиентам возможность ознакомиться с вашим предложением в любое время. Это особенно важно в условиях высокой конкуренции, когда каждая деталь может повлиять на выбор клиента.
Наконец, наличие профессионально разработанного сайта способствует формированию доверия к вашему бизнесу. Современный и удобный интерфейс, а также качественный контент создают положительное первое впечатление и повышают лояльность клиентов. Таким образом, разумные инвестиции в разработку и поддержку сайта — это не просто расходы, а стратегическое вложение в будущее вашего бизнеса. Разработка и поддержка сайта цена — это важный аспект, который стоит учитывать при планировании вашего онлайн-присутствия.

Маркетинговое исследование сайтов конкурентов
В современном цифровом мире успешное развитие бизнеса невозможно без тщательного анализа сайтов конкурентов. Мы предлагаем комплексный подход к изучению их онлайн-присутствия, чтобы выявить сильные и слабые стороны, а также определить ключевые факторы, способствующие их успеху. Наша команда с опытом в маркетинге более 15 лет использует проверенные методики для анализа контента, дизайна, пользовательского опыта и стратегий продвижения.
Изучая конкурентов, мы фокусируемся на таких аспектах, как структура сайта, используемые ключевые слова и тактики привлечения трафика. Это позволяет нам не только понять, что работает в вашей нише, но и определить, как можно выделиться на фоне других. Мы ориентируемся на достижение высоких показателей конверсии и креативные решения, которые помогут вашему проекту занять лидирующие позиции.
Анализ конкурентов — это не просто сбор данных, это стратегический инструмент, который помогает нам формировать эффективные решения, соответствующие вашим бизнес-целям и потребностям SEO. Мы стремимся к тому, чтобы ваш сайт не только привлекал внимание, но и превращал посетителей в клиентов, обеспечивая стабильный рост вашего бизнеса.

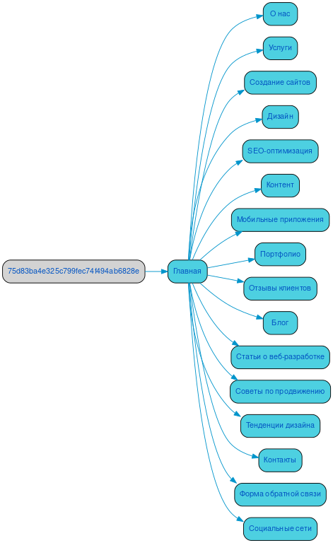
Разработка структуры сайта
Продуманная структура сайта — это ключевой элемент, определяющий его эффективность и удобство для пользователей. Логика построения разделов должна соответствовать ожиданиям целевой аудитории, что позволяет легко находить необходимую информацию и способствует положительному пользовательскому опыту. Каждый раздел должен быть интуитивно понятен, а навигация — простой и доступной.
Правильная организация контента также влияет на юзабилити, позволяя пользователям быстро ориентироваться на сайте и минимизируя время поиска нужной информации. Это, в свою очередь, повышает вероятность конверсии, так как пользователи с большей вероятностью завершат свою задачу, если не столкнутся с трудностями в навигации.
Кроме того, структура сайта играет важную роль в SEO. Поисковые системы предпочитают сайты с четкой и логичной иерархией, что способствует лучшему индексации и повышает видимость в результатах поиска. Эффективная структура — это основа успешного онлайн-присутствия.

Разработка интерактивного прототипа сайта
Создание интерактивного прототипа сайта — это ключевой этап, который позволяет визуализировать конечный продукт еще до его разработки. Мы в нашей web-студии с 15-летним опытом понимаем, что четкое представление о структуре и функционале сайта существенно влияет на его успех. Прототип помогает выявить возможные проблемы на ранних стадиях, что позволяет избежать затрат на доработки в будущем.
Тестирование пользовательского пути на прототипе дает возможность оценить, насколько интуитивно понятен интерфейс. Мы проводим сессии с реальными пользователями, собирая обратную связь, что позволяет нам оптимизировать навигацию и улучшить взаимодействие. Это, в свою очередь, способствует повышению конверсии, так как сайт становится более удобным и привлекательным для посетителей.
Учет потребностей SEO на этапе прототипирования также играет важную роль. Мы интегрируем ключевые слова и оптимизируем структуру, что позволяет улучшить видимость сайта в поисковых системах. Креативный подход и внимание к деталям — вот что отличает нашу студию. Мы не просто создаем сайты, мы создаем эффективные инструменты для вашего бизнеса.
Разработка яркого дизайна в соответствии с целями заказчика
В нашем подходе к созданию сайтов мы ставим акцент на уникальности и креативности, которые помогают вашим идеям засиять. Более 20 лет опыта в интернет-дизайне позволяют нам разрабатывать не просто красивые, но и функциональные решения, которые ведут пользователя к нужному действию. Мы понимаем, что каждый проект — это не просто сайт, а инструмент для достижения ваших бизнес-целей.
Яркий и запоминающийся дизайн, разработанный с учетом специфики вашего бизнеса, способствует вовлечению аудитории. Мы учитываем целевую аудиторию, ее предпочтения и ожидания, чтобы создать интерфейс, который будет интуитивно понятен и удобен. Например, использование контрастных цветов и четких шрифтов помогает акцентировать внимание на ключевых элементах, таких как кнопки призыва к действию. Это значительно увеличивает вероятность того, что посетитель сайта выполнит желаемое действие — будь то покупка, подписка на рассылку или заполнение формы обратной связи.
Мы также применяем современные подходы в дизайне, такие как адаптивность и интерактивные элементы, которые делают взаимодействие с сайтом более увлекательным. Анимации и микровзаимодействия не только привлекают внимание, но и помогают пользователю лучше понять, как использовать функционал сайта. Например, анимация кнопки при наведении создает ощущение «живого» интерфейса, что положительно сказывается на пользовательском опыте и, как следствие, на конверсии.
Мы стремимся не просто удовлетворить потребности наших клиентов, а превзойти их ожидания. Каждый проект для нас — это возможность создать что-то уникальное, что будет работать на ваш успех. Давайте вместе сделаем ваш сайт не только красивым, но и эффективным инструментом для роста вашего бизнеса.
Несколько примеров наших проектов
Что вы получите при заказе сайта
Заказывая корпоративный сайт в SDD Creative Studio, вы получаете не просто интернет-страницу, а мощный инструмент для развития вашего бизнеса. Мы начинаем с глубокого анализа целевой аудитории, что позволяет нам понять потребности ваших клиентов и адаптировать сайт под их ожидания. Это обеспечивает максимальную релевантность контента и помогает привлечь именно тех пользователей, которые заинтересованы в ваших услугах.
Структурирование контента — еще один важный этап. Мы создаем логичную и интуитивно понятную навигацию, что делает ваш сайт удобным для посетителей. Яркий дизайн, разработанный с учетом актуальных трендов, привлекает внимание и создает положительное первое впечатление о вашем бизнесе. Мобильная адаптивность, реализованная с использованием Bootstrap 3, гарантирует, что ваш сайт будет выглядеть отлично на любых устройствах, что особенно важно в современном мире.
Мы уделяем особое внимание юзабилити, чтобы каждый пользователь мог легко находить нужную информацию и взаимодействовать с вашим сайтом. Удобный функционал, внедренный на платформе современных проверенных CMS, обеспечит вам простоту в управлении контентом. Используя систему управления сайтом "Битрикс - стандарт", вы получаете надежный инструмент для работы с вашим проектом.
Дополнительно мы предлагаем систему онлайн-консультаций, что позволит вам оперативно взаимодействовать с клиентами и улучшать их опыт. Наша команда также занимается SEO и маркетингом, что способствует высокой конверсии ваших посетителей в клиентов. В результате вы получаете не только сайт, но и стратегию, направленную на рост вашего бизнеса.
Кроме того, мы предоставляем архив с сайтом, что позволяет вам сохранить все данные и контент на случай необходимости. С SDD Creative Studio ваш корпоративный сайт станет надежным партнером на пути к успеху.

Технические особенности создания сайта
Создание веб-сайта — это многогранный процесс, в котором технические особенности играют ключевую роль в достижении высоких стандартов качества. Одним из важных аспектов является реализация анимаций и динамических элементов. Они не только привлекают внимание пользователей, но и улучшают взаимодействие с сайтом, создавая более увлекательный опыт. Мы уделяем особое внимание плавности анимаций и их соответствию общей концепции проекта, что позволяет добиться гармонии между визуальными эффектами и функциональностью.
Еще одним важным компонентом является интеграция онлайн-обращений и форм обратной связи. Эти элементы позволяют пользователям легко и быстро взаимодействовать с вашей компанией, что повышает уровень клиентского сервиса. Мы разрабатываем интуитивно понятные формы, которые учитывают потребности вашей целевой аудитории. Каждый элемент интерфейса продуман до мелочей, чтобы обеспечить максимальную удобство и простоту заполнения.
Загрузка данных — это еще один аспект, на который мы обращаем внимание. Быстрая и эффективная работа сайта напрямую зависит от оптимизации загрузки контента. Мы используем современные технологии и подходы, чтобы обеспечить мгновенный доступ к информации, что особенно важно для удержания пользователей на странице. Оптимизация изображений, кэширование и использование CDN — все это помогает значительно ускорить загрузку страниц.
UI/UX решения являются основой успешного веб-проекта. Мы придерживаемся принципов простоты и удобства, создавая интерфейсы, которые легко воспринимаются пользователями. Каждое решение разрабатывается с учетом специфики вашего бизнеса и особенностей целевой аудитории. Индивидуальный подход к каждому проекту позволяет нам создавать уникальные решения, которые соответствуют самым высоким стандартам и ожиданиям клиентов.

Порядок разработки сайта в компании SDD Creative Studio
В SDD Creative Studio мы понимаем, что успешная разработка и поддержка сайта начинается с глубокого анализа потребностей клиента. На этом этапе мы изучаем вашу бизнес-модель, целевую аудиторию и конкурентную среду, чтобы создать уникальное предложение, которое будет максимально эффективно решать ваши задачи.
Следующим шагом является работа по договору, где мы четко прописываем все этапы и сроки выполнения проекта. Это позволяет обеспечить прозрачность и системность на всех этапах разработки. Мы уверены, что открытое общение с клиентом — залог успешного сотрудничества.
После согласования всех деталей мы приступаем к проработке семантики. Мы проводим детальный анализ ключевых слов и фраз, чтобы ваш сайт был видим в поисковых системах и соответствовал ожиданиям пользователей. На основе полученных данных мы строим эффективную структуру сайта, которая позволит легко навигировать и находить нужную информацию.
Далее в дело вступают наши опытные верстальщики и программисты, которые создают функциональный и адаптивный сайт. Мы используем современные технологии и инструменты, чтобы обеспечить высокую производительность и безопасность вашего ресурса. Дизайн, который мы предлагаем, не только эстетически привлекателен, но и ориентирован на пользователя, что способствует повышению конверсии.
После завершения разработки мы проводим тщательное тестирование, чтобы выявить и устранить возможные ошибки. На этапе оптимизации мы настраиваем сайт для достижения максимальной скорости загрузки и удобства использования. Наконец, мы запускаем проект, обеспечивая его бесперебойную работу и поддержку в будущем. Наша цель — создать надежный и эффективный ресурс, который будет соответствовать вашим ожиданиям и целям.
Ниже вы можете ознакомиться с картой проекта - наглядно показываем процесс разработки сайта и всех участников с нашей стороны.