Разработка государственных сайтов: как создать эффективный и доступный онлайн-сервис для граждан
Создание веб-ресурсов для государственных структур требует особого подхода. Это связано с необходимостью соблюдения строгих стандартов, обеспечением безопасности данных и доступности для всех категорий граждан. Мы понимаем, что такие проекты должны быть не только функциональными, но и интуитивно понятными для пользователей.
При разработке таких платформ мы акцентируем внимание на соблюдении регуляторных требований и стандартов, таких как WCAG для доступности и GDPR для защиты личных данных. Это позволяет нам гарантировать, что сайты будут соответствовать всем необходимым критериям, а пользователи смогут легко получать нужную информацию, не испытывая трудностей в навигации.
Современные технологии играют ключевую роль в создании эффективных решений. Мы используем гибкие и масштабируемые платформы, которые позволяют быстро адаптироваться к изменениям и обновлениям, а также интегрировать различные сервисы и базы данных. Это создает единую экосистему, которая упрощает взаимодействие граждан с государственными органами.
Наша команда обладает опытом работы с различными CMS и фреймворками, что позволяет нам выбирать оптимальные инструменты для реализации конкретных задач. Мы также уделяем внимание тестированию и оптимизации, чтобы обеспечить стабильную работу ресурса под высоким нагрузками.
Ценность нашего подхода заключается в комплексном понимании потребностей государственных учреждений и граждан. Мы стремимся создавать не просто сайты, а эффективные инструменты для взаимодействия, которые способствуют повышению прозрачности и доверия к государственным органам. В результате, наши решения помогают улучшить качество предоставляемых услуг и повысить уровень удовлетворенности пользователей.

Преимущества онлайн-присутствия
В современном мире наличие продуманного и функционального сайта стало неотъемлемой частью успешного бизнеса. Он не только служит витриной вашей компании, но и обеспечивает доступ к вашим услугам для широкой аудитории. В условиях цифровизации, когда большинство пользователей ищут информацию в интернете, важно быть доступным и заметным для потенциальных клиентов.
Во-первых, качественный сайт значительно увеличивает охват вашей целевой аудитории. Люди предпочитают искать информацию онлайн, и если ваш бизнес представлен в интернете, вы можете привлечь клиентов, которые иначе могли бы вас не найти. Это особенно актуально для государственных учреждений, где важно охватывать как можно больше граждан.
Во-вторых, наличие функционального сайта повышает уровень доверия к вашей организации. Современные пользователи ожидают от компаний профессионального подхода и удобства в взаимодействии. Хорошо разработанный сайт с актуальной информацией и простым интерфейсом создает положительный имидж и способствует формированию доверительных отношений с клиентами.
Таким образом, разработка государственных сайтов становится ключевым элементом в обеспечении доступности и повышения доверия к государственным учреждениям.

Маркетинговое исследование сайтов конкурентов
Создание цифровых решений для государственных учреждений требует глубокого понимания специфики и потребностей пользователей. Важной частью этого процесса является анализ онлайн-присутствия конкурентов. Мы тщательно изучаем их сайты, чтобы выявить сильные и слабые стороны, а также понять, какие подходы работают лучше всего в данной сфере.
Анализ конкурентов включает в себя оценку структуры сайтов, пользовательского интерфейса, контента и стратегий привлечения аудитории. Мы исследуем, какие ключевые слова и фразы используются для оптимизации SEO, а также как конкуренты взаимодействуют с посетителями через различные каналы. Эти данные помогают нам определить, что именно привлекает внимание пользователей и какие аспекты можно улучшить в будущих проектах.
Такой подход позволяет нам разрабатывать креативные решения, которые не только соответствуют современным стандартам, но и обеспечивают высокую конверсию. С учетом нашего 15-летнего опыта в маркетинге, мы создаем сайты, которые отвечают потребностям пользователей и способствуют достижению целей клиентов. Мы уверены, что качественный анализ конкурентов — это залог успешного результата, который поможет вашему проекту выделиться на фоне остальных.

Разработка структуры сайта
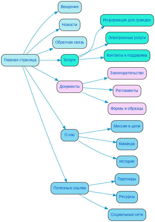
Создание веб-ресурсов для государственных учреждений требует особого подхода к структуре и навигации. Продуманная архитектура сайта обеспечивает не только удобство для пользователей, но и эффективное выполнение поставленных задач. Логично организованные разделы помогают посетителям быстро находить необходимую информацию, что особенно важно в контексте обслуживания граждан.
Правильная структура сайта улучшает юзабилити, снижая уровень фрустрации пользователей. Четкое разделение информации по категориям и логичным сценариям взаимодействия позволяет избежать путаницы и ускоряет процесс поиска. Это, в свою очередь, влияет на конверсию, так как пользователи с большей вероятностью завершат свои действия, если смогут легко ориентироваться на сайте.
Кроме того, продуманная структура положительно сказывается на SEO. Поисковые системы предпочитают сайты с ясной иерархией, что способствует лучшему ранжированию в результатах поиска. Таким образом, грамотная организация контента является основой успешного веб-ресурса для государственных нужд.

Разработка интерактивного прототипа сайта
Создание интерактивного прототипа сайта – это ключевой этап в процессе разработки, позволяющий визуализировать идею и протестировать пользовательский путь до начала программирования. Прототип служит основой для дальнейшей работы, обеспечивая ясное понимание структуры и функционала будущего ресурса.
На этапе прототипирования мы фокусируемся на потребностях конечных пользователей, что позволяет выявить наиболее удобные и эффективные пути взаимодействия с сайтом. Это не только улучшает пользовательский опыт, но и значительно повышает конверсию, превращая посетителей в клиентов. Благодаря визуализации мы можем заранее оценить, как элементы дизайна и контента будут восприниматься, и внести необходимые изменения до начала разработки.
Учитывая наш 15-летний опыт в digital-маркетинге, мы интегрируем лучшие практики SEO на этапе создания прототипа. Это позволяет нам заранее заложить основы для высоких позиций в поисковых системах, что критично для успешного функционирования сайта. Креативный подход к дизайну и функционалу, подкрепленный тщательным тестированием, обеспечивает создание эффективных и востребованных решений, отвечающих актуальным требованиям времени.
Разработка яркого дизайна в соответствии с целями заказчика
В современном мире эффективный интернет-дизайн играет ключевую роль в взаимодействии с пользователями. Мы понимаем, что каждый проект уникален и требует индивидуального подхода. Наша команда с более чем 20-летним опытом в интернет-дизайне создает решения, которые не только привлекают внимание, но и помогают пользователям легко и быстро достигать своих целей.
Яркий и запоминающийся дизайн — это не просто эстетика. Он должен быть функциональным и интуитивно понятным. Мы разрабатываем интерфейсы, которые учитывают поведение пользователей, их потребности и ожидания. Например, использование контрастных цветовых схем и четкой типографики помогает выделить важные элементы, направляя внимание пользователя на ключевые действия, такие как заполнение форм или переход на нужные страницы.
Эмоциональная подача контента также имеет решающее значение. Мы создаем визуальные истории, которые вызывают отклик и вовлекают пользователя. С помощью анимаций и интерактивных элементов мы можем сделать взаимодействие более увлекательным, что значительно повышает вероятность совершения нужного действия. Например, добавление анимации при наведении на кнопки или при загрузке контента создает ощущение живого взаимодействия и удерживает внимание.
Мы используем анализ данных и тестирование для оптимизации дизайна, что позволяет нам достигать высокой конверсии. Каждый элемент, от цветовой палитры до расположения кнопок, тщательно продуман и протестирован. Мы уверены, что продуманный дизайн способен не только привлечь, но и удержать пользователей, что является залогом успеха любого проекта.
Несколько примеров наших проектов
Что вы получите при заказе сайта
Заказывая корпоративный сайт в SDD Creative Studio, вы получаете не просто веб-страницу, а мощный инструмент для вашего бизнеса. Мы начинаем с глубокого анализа целевой аудитории, чтобы понять, кто ваши клиенты и как лучше всего с ними взаимодействовать. Это позволяет нам создавать контент, который будет резонировать с вашими посетителями.
Структурирование контента — ключевой этап в нашем процессе. Мы разрабатываем логическую и удобную навигацию, чтобы пользователи могли легко находить нужную информацию. Яркий дизайн, который мы предлагаем, не только привлекает внимание, но и отражает индивидуальность вашего бренда, создавая запоминающийся имидж.
Все наши сайты адаптированы под мобильные устройства, что обеспечивает удобный доступ к вашему контенту с любых экранов. Мы используем Bootstrap 3 для создания отзывчивых и современных интерфейсов, что гарантирует высокое качество отображения на любых устройствах.
Удобный функционал — это еще одна важная составляющая нашего подхода. Мы внедряем современные и проверенные CMS, включая CMS Битрикс, что позволяет вам легко управлять контентом и обновлять информацию на сайте без необходимости в технических знаниях.
Интеграция системы онлайн-консультаций помогает вам быть на связи с клиентами в любое время, что увеличивает уровень доверия и лояльности. Мы также уделяем внимание SEO и маркетингу, что позволяет вашему сайту занимать высокие позиции в поисковых системах и обеспечивать высокую конверсию.
Кроме того, мы предоставляем архив с сайтом, что позволяет вам в любой момент вернуться к предыдущим версиям и изменениям. С SDD Creative Studio ваш корпоративный сайт станет не только визитной карточкой, но и эффективным инструментом для роста вашего бизнеса.

Технические особенности создания сайта
Создание веб-ресурсов для государственных учреждений требует особого внимания к техническим аспектам, так как они должны соответствовать высоким стандартам безопасности, доступности и функциональности. Важным элементом является интеграция анимаций и динамических элементов, которые делают взаимодействие пользователя с сайтом более интуитивным и приятным. Правильно реализованные анимации не только улучшают визуальное восприятие, но и помогают пользователям легче ориентироваться в информации, что особенно актуально для ресурсов с большим объемом данных.
Онлайн-обращения и формы обратной связи играют ключевую роль в обеспечении взаимодействия граждан с государственными структурами. Разработка таких решений требует тщательной проработки пользовательского интерфейса, чтобы гарантировать простоту и удобство заполнения форм. Мы уделяем особое внимание валидации данных и безопасности, чтобы защитить личную информацию пользователей и обеспечить безошибочную обработку запросов.
Загрузка данных — еще один важный аспект, который требует высокой производительности и надежности. Мы используем современные технологии и подходы для оптимизации процессов загрузки, что позволяет минимизировать время ожидания и улучшить общее восприятие сайта. Это особенно важно для ресурсов, которые регулярно обновляют информацию или предоставляют доступ к большим объемам данных.
UI/UX-решения, применяемые в процессе разработки, ориентированы на создание максимально комфортного и доступного интерфейса для пользователей с различным уровнем цифровой грамотности. Индивидуальный подход к каждому проекту позволяет нам учитывать специфические требования и пожелания заказчика, что в свою очередь обеспечивает высокое качество конечного продукта и удовлетворение потребностей пользователей.

Порядок разработки сайта в компании SDD Creative Studio
Разработка государственных сайтов в компании SDD Creative Studio начинается с тщательного анализа потребностей клиента. Мы проводим детальные встречи и обсуждения, чтобы понять уникальные требования и ожидания, что позволяет нам создать проект, соответствующий всем стандартам и задачам.
Следующий этап — работа по договору, где мы четко прописываем все условия, сроки и этапы выполнения проекта. Это обеспечивает прозрачность и позволяет клиенту быть в курсе всех процессов. Мы придерживаемся системного подхода, что минимизирует риски и повышает надежность сотрудничества.
После этого начинается проработка семантики. Мы исследуем ключевые слова и фразы, которые помогут не только в создании контента, но и в дальнейшем продвижении сайта. На основании полученных данных мы строим эффективную структуру сайта, которая обеспечивает удобство навигации и доступность информации для пользователей.
В команде SDD Creative Studio работают опытные верстальщики и программисты, которые обеспечивают качественную реализацию всех задумок. Мы используем современные технологии и подходы, чтобы создать функциональный и адаптивный сайт. Дизайн разрабатывается с учетом актуальных трендов и требований, что позволяет сделать сайт не только красивым, но и удобным для пользователей.
На этапе тестирования мы тщательно проверяем все элементы сайта на наличие ошибок и недочетов, чтобы гарантировать его стабильную работу. Затем проводим оптимизацию, что включает в себя улучшение скорости загрузки и SEO-оптимизацию. После всех проверок и доработок мы запускаем проект, что завершает процесс разработки и открывает новый этап — взаимодействие с пользователями.
Ниже вы можете ознакомиться с картой проекта - наглядно показываем процесс разработки сайта и всех участников с нашей стороны.