Разработка и доработка сайта: как превратить ваш онлайн-проект в успешный бизнес-инструмент
Создание и совершенствование веб-сайтов — это процесс, требующий глубокого понимания технологий и потребностей бизнеса. Мы в нашей студии применяем современные подходы и инструменты, чтобы обеспечить максимальную эффективность и удобство для пользователей. Каждый проект начинается с анализа целей клиента и целевой аудитории, что позволяет нам создать функциональный и привлекательный продукт.
Мы используем гибкие методологии разработки, что позволяет быстро адаптироваться к изменениям и внедрять новые идеи. Наша команда владеет последними технологиями, такими как HTML5, CSS3, JavaScript, а также популярными фреймворками и системами управления контентом. Это дает возможность создавать как простые лендинги, так и сложные многофункциональные порталы.
Особое внимание мы уделяем пользовательскому опыту. Интерфейс разрабатывается с акцентом на интуитивность и простоту навигации, что способствует повышению конверсии. Также мы осознаем важность адаптивного дизайна, поэтому наши решения прекрасно работают на любых устройствах, от мобильных телефонов до настольных ПК.
Мы не просто создаем сайты, а обеспечиваем их дальнейшее развитие и поддержку. После запуска проекта мы продолжаем сотрудничество с клиентами, предлагая услуги по оптимизации, обновлению контента и улучшению функционала. Такой подход позволяет нам не только поддерживать актуальность сайта, но и адаптировать его под изменяющиеся рыночные условия.
Наша ценность заключается в комплексном подходе к каждому проекту, что позволяет создавать не просто сайты, а эффективные инструменты для достижения бизнес-целей. Мы стремимся к долгосрочным отношениям с клиентами, предоставляя им качественные решения и поддержку на всех этапах.

Преимущества онлайн-присутствия
В современном мире наличие качественного веб-сайта является неотъемлемой частью успешного бизнеса. Первый и, возможно, самый важный аргумент — это увеличение охвата аудитории. Сайт позволяет вам выйти за пределы локального рынка и привлечь клиентов из разных регионов и стран. Это особенно актуально для компаний, которые стремятся расширить свою клиентскую базу и повысить продажи.
Второй важный аспект — доступность. Ваш сайт работает 24/7, что дает возможность потенциальным клиентам ознакомиться с вашими услугами и продуктами в любое время. Это значительно повышает шансы на конверсию, так как пользователи могут обратиться к вам, когда им удобно. В условиях высокой конкуренции такая доступность становится значительным конкурентным преимуществом.
Наконец, продуманный и функциональный сайт формирует доверие к вашему бизнесу. Современные пользователи ожидают, что компании будут представлены в интернете, и наличие качественного сайта говорит о вашем профессионализме и серьезном подходе. Это, в свою очередь, способствует укреплению репутации и лояльности клиентов. Поэтому разработка доработка сайта становится ключевым элементом в стратегии развития вашего бизнеса.

Маркетинговое исследование сайтов конкурентов
В современном цифровом мире успешность бизнеса во многом зависит от его онлайн-присутствия. Мы предлагаем глубокий анализ сайтов ваших конкурентов, который позволяет выявить сильные и слабые стороны их стратегий. В ходе исследования мы изучаем дизайн, функциональность, контент, а также методы привлечения и удержания клиентов. Это помогает нам понять, какие подходы работают в вашей нише, а какие — нет.
Зачем это нужно вам? Полученные данные позволяют не только избежать распространённых ошибок, но и применить проверенные решения для повышения эффективности вашего проекта. Мы фокусируемся на практических результатах: креативные идеи, адаптированные под ваши цели, и стратегии, способствующие высокой конверсии, — вот что мы предлагаем. С учётом 15-летнего опыта в маркетинге и потребностей SEO, мы создаём сайт, который не просто привлекает посетителей, но и превращает их в клиентов.
Анализ конкурентов — это основа для формирования уникального предложения и разработки эффективной стратегии продвижения. Мы поможем вам занять лидирующие позиции на рынке, используя проверенные методы и инновационные подходы, которые обеспечат вашему бизнесу необходимую конкурентоспособность.

Разработка структуры сайта
Эффективная и удобная структура сайта является краеугольным камнем успешного веб-проекта. Правильное распределение разделов и логика навигации напрямую влияют на пользовательский опыт. Когда посетители легко находят нужную информацию, они с большей вероятностью останутся на сайте и совершат целевое действие.
Продуманные пользовательские сценарии позволяют предугадывать потребности аудитории и создавать интуитивно понятный интерфейс. Это не только повышает уровень юзабилити, но и способствует увеличению конверсии, так как пользователи быстрее достигают своих целей.
Кроме того, структура сайта играет важную роль в SEO. Поисковые системы учитывают иерархию контента при индексации, а логично организованные разделы способствуют более высокому ранжированию. Таким образом, грамотно выстроенная структура — это залог как удобства для пользователей, так и успешного продвижения сайта в поисковых системах.

Разработка интерактивного прототипа сайта
Создание интерактивного прототипа сайта — это ключевой этап, который позволяет визуализировать структуру и функционал будущего проекта. На этом этапе мы работаем над пользовательским интерфейсом, что помогает заранее определить, как посетители будут взаимодействовать с вашим ресурсом. Благодаря прототипированию мы можем протестировать различные сценарии пользовательского пути, выявить узкие места и оптимизировать навигацию, что в конечном итоге способствует повышению конверсии.
Учитывая потребности SEO, мы интегрируем в прототип элементы, которые помогут вашему сайту занимать более высокие позиции в поисковых системах. Наши креативные решения, основанные на 15-летнем опыте в digital-маркетинге, позволяют создавать не только функциональные, но и привлекательные интерфейсы, которые удерживают внимание пользователей.
Создание интерактивного прототипа — это не просто этап разработки, а возможность протестировать идеи и концепции еще до запуска проекта. Это снижает риски и помогает избежать дорогостоящих доработок в будущем, гарантируя, что финальный продукт будет соответствовать ожиданиям и потребностям вашей целевой аудитории.
Разработка яркого дизайна в соответствии с целями заказчика
В мире, где визуальное восприятие играет ключевую роль, создание уникального дизайна сайта становится не просто задачей, а настоящим искусством. Наша команда с более чем 20-летним опытом в интернет-дизайне понимает, что каждый проект — это возможность воплотить индивидуальность заказчика и его бизнес-цели в яркой и запоминающейся форме.
Мы не просто создаем сайты; мы разрабатываем визуальные истории, которые вовлекают пользователей и побуждают их к действию. Креативный подход к дизайну позволяет нам выделять ключевые элементы, направляя внимание посетителей на важные кнопки, формы и предложения. Например, использование контрастных цветов и уникальных шрифтов помогает акцентировать внимание на призывах к действию, что значительно увеличивает вероятность конверсии.
Каждый проект начинается с глубокого анализа потребностей клиента и его целевой аудитории. Мы разрабатываем дизайн, который не только соответствует корпоративному стилю, но и вызывает эмоциональную реакцию у пользователей. Это может быть реализовано через использование образов, которые резонируют с ценностями бренда, или через интерактивные элементы, которые делают взаимодействие с сайтом более увлекательным.
Применяя современные тренды и технологии, мы создаем адаптивные решения, которые подстраиваются под любые устройства. Это обеспечивает удобство и комфорт при взаимодействии с сайтом, что в свою очередь способствует повышению уровня вовлеченности пользователей. Например, анимации и микровзаимодействия делают сайт более живым, что способствует удержанию внимания и приводит к желаемым действиям.
Вместе с вами мы создаем не просто сайт, а мощный инструмент для достижения ваших бизнес-целей, который будет работать на вас и приносить результаты.
Несколько примеров наших проектов
Что вы получите при заказе сайта
Заказывая корпоративный сайт в SDD Creative Studio, вы получаете качественный анализ целевой аудитории, что позволяет создать продукт, максимально соответствующий потребностям ваших клиентов. Понимание целевой аудитории — это залог успешного взаимодействия и высокой конверсии.
Мы уделяем особое внимание структурированию контента, чтобы ваши посетители могли легко находить нужную информацию. Это не только улучшает юзабилити, но и способствует более глубокому вовлечению пользователей в ваш бизнес.
Яркий дизайн, разработанный с учетом последних трендов, привлечет внимание и оставит положительное впечатление о вашей компании. Мы используем Bootstrap 3 для создания адаптивных интерфейсов, что обеспечивает корректное отображение сайта на любых устройствах — от мобильных телефонов до настольных ПК.
Удобный функционал — еще один из наших приоритетов. Мы внедряем современные и проверенные системы управления контентом, такие как "Битрикс - малый бизнес", что позволяет вам легко обновлять информацию на сайте без необходимости привлекать разработчиков.
В дополнение, мы предлагаем систему онлайн-консультаций, которая поможет вам наладить мгновенное взаимодействие с клиентами, повышая уровень сервиса и доверия к вашему бренду.
Не забываем и о SEO и маркетинге. Мы оптимизируем ваш сайт для поисковых систем, что способствует увеличению видимости и притоку новых клиентов. Высокая конверсия — наша цель, и мы знаем, как ее достичь.
Наконец, мы предоставляем архив с сайтом, что обеспечивает безопасность ваших данных и возможность восстановить информацию в любой момент. Выбирая SDD Creative Studio, вы делаете шаг к успешному онлайн-присутствию вашей компании.

Технические особенности создания сайта
Создание и усовершенствование веб-сайтов — это сложный и многогранный процесс, требующий глубокого понимания технических аспектов и современных технологий. Важнейшими элементами, которые мы учитываем при работе над проектом, являются анимации и динамика интерфейса. Использование современных библиотек и фреймворков позволяет создавать плавные и привлекательные анимации, которые не только улучшают визуальное восприятие, но и делают взаимодействие пользователя с сайтом более интуитивным и удобным.
Одним из ключевых аспектов веб-разработки является интеграция онлайн-обращений и форм обратной связи. Мы понимаем, что удобство пользователей — это приоритет, поэтому создаем интуитивно понятные и функциональные формы, которые легко заполнять. Это позволяет не только повысить уровень взаимодействия с клиентами, но и значительно улучшить конверсию сайта. Каждый элемент формы продумывается до мелочей, чтобы обеспечить максимальную эффективность и простоту использования.
Загрузка данных — еще один важный аспект, который мы тщательно прорабатываем. Оптимизация загрузки страниц и данных позволяет обеспечить быструю и бесперебойную работу сайта, что критически важно для удержания пользователей. Мы применяем современные методы кэширования и асинхронной загрузки, что значительно ускоряет процесс и улучшает общий пользовательский опыт.
Наконец, в разработке интерфейсов мы уделяем особое внимание UI/UX решениям. Индивидуальный подход к каждому проекту позволяет нам создавать уникальные и привлекательные дизайны, которые соответствуют целям бизнеса и ожиданиям пользователей. Мы уверены, что внимание к деталям и высокий уровень реализации — это залог успешного и эффективного веб-проекта.

Порядок разработки сайта в компании SDD Creative Studio
В компании SDD Creative Studio мы понимаем, что успешная разработка доработка сайта начинается с тщательного анализа потребностей клиента. На этом этапе мы проводим детальное обсуждение с заказчиком, чтобы выявить его цели, целевую аудиторию и ключевые задачи. Это позволяет нам создать индивидуальное предложение, соответствующее ожиданиям клиента.
После согласования всех деталей мы переходим к работе по договору, который фиксирует все условия сотрудничества. Прозрачность и честность — наши главные принципы, поэтому мы всегда открыты к обсуждению и внесению правок на любом этапе.
Далее мы занимаемся проработкой семантики, что позволяет нам определить ключевые слова и фразы, которые будут использоваться на сайте. Это важный шаг для дальнейшего продвижения ресурса в поисковых системах. На основе собранной информации мы строим эффективную структуру сайта, которая обеспечивает удобство навигации и максимальную доступность информации для пользователей.
Наша команда состоит из опытных верстальщиков и программистов, которые обеспечивают качественную реализацию всех задумок. Мы применяем современные технологии и подходы, чтобы создать привлекательный и функциональный дизайн, который будет соответствовать актуальным трендам.
После завершения всех этапов разработки мы проводим тщательное тестирование проекта. Это позволяет выявить и устранить возможные ошибки, а также проверить работоспособность всех функций. На заключительном этапе мы занимаемся оптимизацией сайта, чтобы обеспечить его быструю загрузку и высокие позиции в поисковых системах, а затем запускаем проект в работу. Мы гарантируем системный подход и надежность на каждом шаге, что делает сотрудничество с нами максимально комфортным и эффективным.
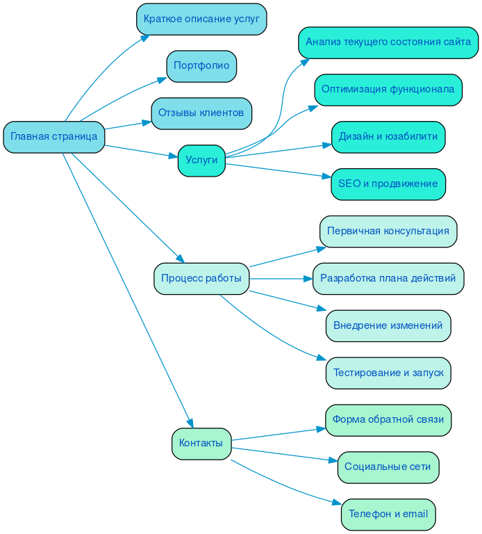
Ниже вы можете ознакомиться с картой проекта - наглядно показываем процесс разработки сайта и всех участников с нашей стороны.