Разработка адаптивных веб-сайтов: как создать сайт, который будет привлекать пользователей на любых устройствах
В современном мире, где пользователи обращаются к интернету через различные устройства, важно создавать сайты, которые одинаково эффективно работают как на компьютерах, так и на мобильных телефонах. Мы применяем передовые технологии и методологии, чтобы обеспечить оптимальное отображение и функциональность на всех платформах. Это включает в себя использование гибких сеток, адаптивных изображений и медиа-запросов, что позволяет нам настраивать элементы сайта под размер экрана пользователя.
Наш подход основывается на глубоком понимании поведения пользователей и их ожиданий. Мы анализируем, как клиенты взаимодействуют с контентом на разных устройствах, чтобы создать интуитивно понятные интерфейсы, которые способствуют вовлеченности и конверсии. Каждый проект начинается с тщательного исследования целевой аудитории и конкурентной среды, что позволяет нам разрабатывать решения, максимально соответствующие потребностям бизнеса.
Кроме того, мы уделяем особое внимание скорости загрузки и производительности сайтов. Оптимизированный код и современные технологии, такие как кэширование и минимизация ресурсов, позволяют обеспечить быстрое реагирование сайта, что критически важно для удержания пользователей. Мы также следим за последними трендами в области веб-дизайна и технологий, чтобы наши решения всегда были актуальными и функциональными.
Сотрудничая с нами, вы получаете не просто сайт, а мощный инструмент для достижения бизнес-целей. Мы стремимся создать уникальный пользовательский опыт, который будет способствовать росту вашего бренда и увеличению продаж. Наша команда экспертов готова предложить индивидуальный подход и качественное исполнение на каждом этапе проекта.

Преимущества онлайн-присутствия
В современном мире наличие качественного веб-сайта — это не просто дань моде, а необходимость для успешного ведения бизнеса. Первое, что стоит отметить, — это увеличение охвата аудитории. С каждым годом все больше людей используют интернет для поиска товаров и услуг. Если у вас нет сайта, вы теряете потенциальных клиентов, которые могли бы стать вашими покупателями.
Кроме того, продуманный и функциональный сайт обеспечивает доступность вашей компании 24/7. Это значит, что клиенты могут узнать о вас, ознакомиться с вашими услугами и совершить покупку в любое время. Такой подход значительно увеличивает шансы на привлечение новых клиентов, так как вы всегда на связи, даже когда ваш офис закрыт.
Наконец, наличие профессионально разработанного сайта способствует повышению доверия к вашему бизнесу. Современные пользователи ожидают, что компании будут представлены в интернете, и наличие качественного сайта создает положительное впечатление о вашем бренде. Таким образом, Разработка адаптивных веб сайтов становится ключевым элементом успешной стратегии вашего онлайн-присутствия.

Маркетинговое исследование сайтов конкурентов
В современном цифровом мире создание веб-сайта, который будет адаптироваться под любые устройства, является ключевым аспектом успешной онлайн-презентации. Но для того чтобы ваш проект стал по-настоящему эффективным, необходимо глубоко проанализировать действия ваших конкурентов. Это исследование включает в себя изучение их веб-ресурсов, маркетинговых стратегий, пользовательского опыта и конверсии.
Зачем это нужно? Понимание того, что работает у ваших соперников, позволяет избежать распространенных ошибок и использовать успешные практики в вашем проекте. Мы анализируем, какие элементы дизайна привлекают внимание, какие предложения конвертируются в продажи и как конкуренты взаимодействуют с клиентами. Это дает возможность не только улучшить ваш сайт, но и выработать уникальное торговое предложение, которое выделит вас на фоне других.
С учетом более чем 15-летнего опыта в маркетинге и SEO, мы предлагаем практический подход, основанный на реальных данных и результатах. Наша цель — создать креативное решение, которое не только привлечет пользователей, но и обеспечит высокую конверсию. Мы уверены, что тщательный анализ конкурентов — это залог успешного старта вашего проекта и его дальнейшего роста.

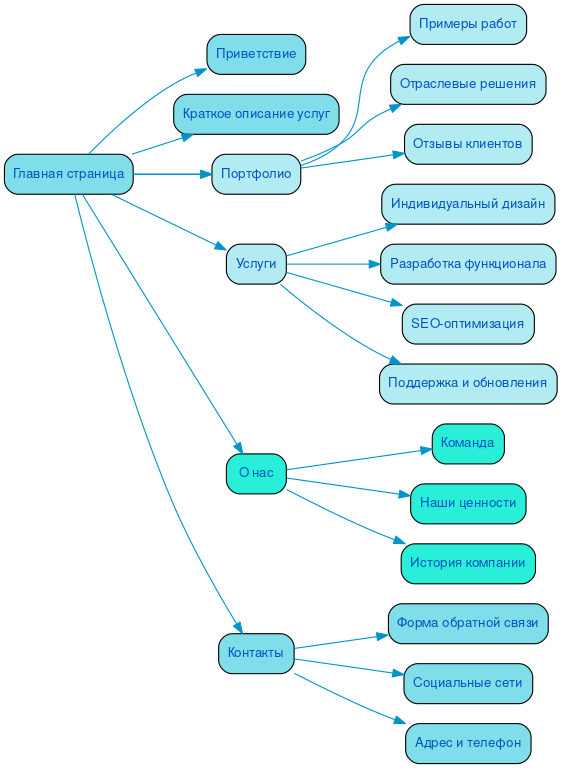
Разработка структуры сайта
Создание веб-сайта, который эффективно адаптируется под различные устройства, начинается с тщательного планирования его структуры. Логичное построение разделов и страниц позволяет пользователям легко находить нужную информацию, что напрямую влияет на юзабилити. Чем проще навигация, тем выше вероятность, что посетитель останется на сайте и выполнит целевое действие.
Каждый элемент сайта должен быть продуман с учетом пользовательских сценариев. Например, если ваш бизнес ориентирован на продажи, важно, чтобы процесс покупки был максимально простым и интуитивным. Это повышает конверсию и удовлетворенность клиентов.
Не менее важна структура для поисковых систем. Хорошо организованный сайт с четкими категориями и подкатегориями облегчает индексацию, что способствует улучшению позиций в результатах поиска. Таким образом, продуманная структура — это не только удобство для пользователей, но и залог успешного продвижения в интернете.

Разработка интерактивного прототипа сайта
Создание интерактивного прототипа сайта — это ключевой этап в нашем процессе, который позволяет визуализировать концепцию и структуру будущего ресурса. На этом этапе мы учитываем все потребности вашего бизнеса и целевой аудитории, что помогает нам выстроить логичный и удобный пользовательский путь.
Прототипирование дает возможность протестировать различные сценарии взаимодействия пользователей с сайтом еще до его окончательной разработки. Это позволяет выявить и устранить потенциальные проблемы, оптимизировать навигацию и повысить удобство использования. Мы активно используем креативные подходы, чтобы сделать интерфейс не только функциональным, но и привлекательным.
Учитывая наш 15-летний опыт, мы знаем, как важны факторы, влияющие на конверсию. Интерактивный прототип помогает нам интегрировать SEO-стратегии на ранних этапах, что обеспечивает лучшую видимость вашего сайта в поисковых системах. Мы создаем решения, которые не только соответствуют современным стандартам, но и превосходят ожидания клиентов, обеспечивая успешное развитие вашего бизнеса в цифровом пространстве.
Разработка яркого дизайна в соответствии с целями заказчика
В современном мире, где каждый пиксель имеет значение, мы создаем веб-сайты, которые не только привлекают внимание, но и эффективно решают задачи бизнеса. С более чем 20-летним опытом в интернет-дизайне, мы понимаем, что уникальный и яркий дизайн — это не просто эстетика. Это мощный инструмент, который помогает пользователям легко ориентироваться и совершать целевые действия.
Каждый проект начинается с глубокого погружения в цели и ценности нашего клиента. Мы изучаем целевую аудиторию, чтобы создать визуальный язык, который будет говорить на одном языке с пользователями. Например, для интернет-магазина мы можем использовать яркие кнопки «Купить» и «Добавить в корзину», выделяя их на фоне минималистичного дизайна. Это не только привлекает внимание, но и направляет пользователя к действию, что значительно увеличивает конверсию.
Креативный подход к дизайну позволяет нам использовать эмоции как инструмент. Мы создаем истории через визуальные элементы, которые вовлекают пользователей и вызывают у них желание взаимодействовать с продуктом. Например, использование анимации при прокрутке страниц может добавить динамики и удержать внимание, а яркие изображения и иконки создают положительный эмоциональный отклик.
Индивидуальность — ключевой аспект нашего подхода. Мы не предлагаем шаблонные решения, а создаем уникальные концепции, которые отражают дух вашего бренда. Каждый элемент дизайна продуман и направлен на то, чтобы сделать взаимодействие с сайтом интуитивным и приятным. В результате пользователи не просто посещают ваш сайт — они остаются, исследуют и совершают действия, которые приводят к росту вашего бизнеса.
Несколько примеров наших проектов
Что вы получите при заказе сайта
Заказывая корпоративный сайт в SDD Creative Studio, вы получаете не просто веб-страницу, а мощный инструмент для достижения бизнес-целей. Мы начинаем с глубокого анализа целевой аудитории, что позволяет нам понять потребности ваших клиентов и адаптировать контент под их интересы. Это делает ваш сайт более привлекательным и эффективным.
Структурирование контента — еще один важный этап. Мы создаем логичную и понятную навигацию, что обеспечивает пользователям комфортное взаимодействие с вашим сайтом. Удобный функционал и высокое юзабилити способствуют тому, что посетители остаются на сайте дольше и быстрее находят нужную информацию.
Яркий дизайн, который мы разрабатываем, привлекает внимание и создает положительное первое впечатление. Мы используем современные технологии, такие как Bootstrap 3, чтобы ваш сайт выглядел стильно и работал безупречно на всех устройствах. Мобильная адаптивность гарантирует, что ваши клиенты смогут легко взаимодействовать с сайтом как на компьютере, так и на смартфоне.
Мы предлагаем интеграцию с проверенными системами управления контентом, такими как "Битрикс - стандарт", что позволяет вам легко обновлять информацию на сайте и управлять им без необходимости в технических знаниях. Также мы внедряем систему онлайн-консультаций, что дает вашим клиентам возможность получать ответы на вопросы в реальном времени.
Не забываем о SEO и маркетинге. Мы оптимизируем ваш сайт для поисковых систем, что способствует высокой конверсии и привлечению новых клиентов. В завершение, вы получите архив с сайтом, что обеспечит вам доступ к его предыдущим версиям и данным. С SDD Creative Studio ваш корпоративный сайт станет надежным партнером в бизнесе.

Технические особенности создания сайта
Создание современных веб-ресурсов требует глубокого понимания технических аспектов, особенно когда речь идет о проектировании интерфейсов, которые будут одинаково удобны для пользователей на любых устройствах. Важным элементом в этом процессе является реализация анимаций и динамических элементов, которые не только привлекают внимание, но и улучшают взаимодействие с сайтом. Правильно подобранные анимации могут создать эффект плавности и непрерывности, что делает пользовательский опыт более комфортным и интуитивно понятным.
Не менее значимыми являются онлайн-обращения и формы обратной связи, которые становятся связующим звеном между бизнесом и клиентами. Техническая реализация этих элементов должна быть безупречной: формы должны работать быстро и корректно, обеспечивая пользователям простоту и удобство в заполнении. Мы уделяем особое внимание валидации данных и безопасности, чтобы гарантировать защиту личной информации пользователей.
Загрузка данных — еще один ключевой аспект, который требует тщательной проработки. Мы применяем современные технологии и методики, такие как AJAX и асинхронные запросы, чтобы обеспечить быструю и эффективную загрузку контента без необходимости перезагрузки страницы. Это позволяет создать более интерактивный и отзывчивый интерфейс, что особенно важно для пользователей с мобильных устройств.
Наконец, UI/UX решения должны быть адаптированы под конкретные потребности и предпочтения целевой аудитории. Мы акцентируем внимание на каждой детали, начиная от цветовой палитры и шрифтов, заканчивая компоновкой элементов на странице. Индивидуальный подход к каждому проекту позволяет нам создавать уникальные и функциональные решения, которые соответствуют высоким стандартам качества и удовлетворяют запросы наших клиентов.

Порядок разработки сайта в компании SDD Creative Studio
В SDD Creative Studio мы придерживаемся четкого порядка разработки адаптивных веб сайтов, что позволяет нам гарантировать высокое качество и удовлетворение потребностей клиентов. На первом этапе мы проводим детальный анализ потребностей клиента. Это позволяет нам понять, какие цели и задачи стоят перед проектом, а также какие функции и особенности должны быть реализованы.
Следующим шагом является работа по договору, где мы фиксируем все условия сотрудничества, включая сроки, бюджет и объем работ. Это создает прозрачность и доверие между нами и клиентом. После этого мы переходим к проработке семантики — исследуем ключевые слова и фразы, которые помогут привлечь целевую аудиторию и улучшить видимость сайта в поисковых системах.
На этапе построения эффективной структуры сайта мы разрабатываем логическую и удобную навигацию, что обеспечивает пользователям комфортное взаимодействие с ресурсом. В команде SDD Creative Studio работают опытные верстальщики и программисты, которые используют современные технологии и подходы для реализации проекта. Это позволяет создать функциональный и адаптивный сайт, который будет корректно отображаться на различных устройствах.
Современный дизайн играет ключевую роль в привлечении пользователей. Мы создаем визуально привлекательные интерфейсы, которые соответствуют ожиданиям целевой аудитории. После завершения разработки мы проводим тестирование, чтобы выявить и устранить возможные ошибки. На финальном этапе осуществляется оптимизация сайта для повышения его производительности и скорости загрузки, а затем проект запускается в работу.
Таким образом, наш системный подход к разработке адаптивных веб сайтов обеспечивает надежность и высокое качество конечного продукта, что делает сотрудничество с SDD Creative Studio максимально комфортным и эффективным.
Ниже вы можете ознакомиться с картой проекта - наглядно показываем процесс разработки сайта и всех участников с нашей стороны.