Корпоративный сайт в СПб: технологии и особенности
Создание веб-ресурсов для бизнеса требует глубокого понимания специфики отрасли и потребностей целевой аудитории. В нашей студии мы применяем современные технологии и методики, чтобы обеспечить эффективность и удобство использования сайтов. Каждый проект начинается с анализа бизнес-целей клиента и изучения конкурентов, что позволяет создать уникальное предложение.
Мы используем адаптивный дизайн, чтобы обеспечить оптимальное отображение сайта на любых устройствах. Это особенно важно в условиях растущего мобильного трафика. Наша команда разработчиков применяет передовые фреймворки и системы управления контентом, что позволяет создавать сайты, которые легко обновлять и масштабировать в будущем.
Важной частью нашего подхода является внимание к SEO-оптимизации с самого начала разработки. Мы внедряем лучшие практики, чтобы сайт не только привлекал пользователей, но и занимал высокие позиции в поисковых системах. Это включает в себя грамотную структуру URL, оптимизацию метатегов и создание качественного контента.
Кроме того, мы акцентируем внимание на безопасности веб-ресурсов. Использование современных протоколов защиты и регулярные обновления систем позволяют минимизировать риски. Мы также предлагаем интеграцию с CRM-системами и другими инструментами для автоматизации бизнес-процессов, что значительно упрощает управление ресурсом.
Наш подход к разработке сайтов основан на сотрудничестве с клиентами. Мы активно вовлекаем заказчиков на всех этапах — от идеи до запуска, что позволяет учитывать все пожелания и нюансы. Таким образом, мы создаем не просто сайт, а эффективный инструмент для достижения бизнес-целей.

Преимущества онлайн-присутствия
В современном мире наличие корпоративного сайта стало неотъемлемой частью успешного бизнеса. Он выступает не только как витрина ваших услуг, но и как мощный инструмент для привлечения новых клиентов. В первую очередь, продуманный и функциональный сайт значительно увеличивает охват вашей аудитории. С помощью SEO-оптимизации и контент-маркетинга вы можете привлечь пользователей, которые ищут именно ваши услуги, и расширить географию своего бизнеса.
Кроме того, корпоративный сайт обеспечивает круглосуточную доступность вашей информации. Потенциальные клиенты могут узнать о вас в любое время, что повышает вероятность обращения. Это особенно актуально для жителей Санкт-Петербурга, где конкуренция на рынке услуг велика, и важно быть на виду.
Не стоит забывать и о доверии, которое формируется благодаря качественному сайту. Профессиональный дизайн, актуальная информация и удобный интерфейс создают положительное впечатление о вашем бизнесе. Когда клиенты видят, что вы заботитесь о своем онлайн-присутствии, они с большей вероятностью выберут именно вас. Таким образом, корпоративный сайт в СПб становится важным элементом вашей стратегии роста и успеха.

Маркетинговое исследование сайтов конкурентов
Анализ интернет-присутствия ваших конкурентов — это ключевой этап в разработке успешного веб-ресурса. Мы тщательно изучаем сайты, которые работают в вашей нише, чтобы выявить их сильные и слабые стороны. Это включает в себя анализ дизайна, структуры контента, пользовательского опыта и стратегий привлечения трафика. Знание того, как ваши соперники взаимодействуют с клиентами, позволяет нам разработать уникальное предложение, которое выделит вас на фоне остальных.
Цель такого исследования — не просто скопировать успешные решения, а создать креативный и эффективный проект, который будет отвечать потребностям вашей аудитории. Мы учитываем все аспекты: от визуального оформления до SEO-оптимизации, чтобы обеспечить высокую конверсию и максимальную отдачу от вложений. С нашим опытом в маркетинге более 15 лет, мы знаем, как превратить анализ конкурентов в стратегическое преимущество для вашего бизнеса.
В результате, вы получите сайт, который не только привлекает внимание, но и эффективно решает задачи вашего бизнеса, создавая устойчивый поток клиентов и укрепляя ваши позиции на рынке.

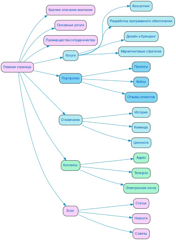
Разработка структуры сайта
Эффективная структура сайта — это основа, на которой строится успешное взаимодействие с пользователями. Правильная логика построения разделов позволяет посетителям быстро находить нужную информацию, что напрямую влияет на их опыт. Удобная навигация способствует снижению уровня отказов и увеличению времени, проводимого на сайте.
Кроме того, продуманная структура играет ключевую роль в SEO. Поисковые системы оценивают удобство сайта, основываясь на его иерархии и внутренней ссылочной структуре. Чем легче пользователям ориентироваться на сайте, тем выше вероятность, что он займёт хорошие позиции в результатах поиска.
Важно учитывать пользовательские сценарии: как посетители будут взаимодействовать с контентом и какие действия они должны совершить для достижения своих целей. Грамотно выстроенные пути конверсии обеспечивают не только удобство, но и повышение эффективности бизнеса за счёт увеличения числа целевых действий.

Разработка интерактивного прототипа сайта
Создание интерактивного прототипа сайта — это важный этап в разработке, который позволяет визуализировать структуру и функциональность будущего проекта. На этом этапе мы учитываем все потребности бизнеса и пользователей, что обеспечивает более точное соответствие конечного продукта ожиданиям клиентов.
Прототипирование помогает на ранних стадиях тестировать пользовательский путь, выявляя возможные узкие места и улучшая навигацию. Это значительно повышает шансы на успешное взаимодействие посетителей с сайтом, что в свою очередь способствует увеличению конверсии. Мы применяем современные инструменты и методики, чтобы создать максимально удобный и интуитивно понятный интерфейс.
Учитывая важность SEO, на этапе разработки прототипа мы также начинаем интегрировать ключевые элементы, которые помогут в дальнейшем продвигать сайт в поисковых системах. Наша команда, обладая 15-летним опытом, сочетает креативный подход с техническими знаниями, что позволяет нам создавать уникальные решения для каждого клиента.
Интерактивный прототип — не просто макет, а мощный инструмент, который закладывает фундамент для успешного онлайн-присутствия вашего бизнеса.
Разработка яркого дизайна в соответствии с целями заказчика
Создание сайта — не просто вопрос технологий, а искусство, которое требует глубокого понимания целей бизнеса и потребностей пользователей. За более чем 20 лет работы в сфере интернет-дизайна мы научились создавать уникальные решения, которые не просто привлекают внимание, но и вовлекают пользователя в процесс взаимодействия. Каждый проект начинается с анализа: какие эмоции и ассоциации должен вызывать ваш сайт? Как он может помочь посетителю совершить нужное действие, будь то покупка, регистрация или подписка на рассылку?
Креативный подход к дизайну позволяет нам разрабатывать индивидуальные визуальные концепции, которые отражают уникальность вашего бренда. Например, использование ярких цветовых решений и нестандартных шрифтов может создать запоминающийся имидж, который выделит вас среди конкурентов. Мы применяем элементы геймификации, чтобы сделать взаимодействие с сайтом более увлекательным: интерактивные элементы, анимации и персонализированные предложения не только удерживают внимание, но и побуждают к действию.
Эмоциональная подача контента — еще один ключевой момент. Мы знаем, как важно вызвать у пользователя доверие и интерес. Использование storytelling, визуальных метафор и продуманных пользовательских сценариев помогает создать атмосферу, в которой каждый посетитель чувствует себя ценным. Например, размещение отзывов клиентов в виде видеороликов или графиков может значительно повысить уровень доверия и, как следствие, конверсию.
В результате, наш дизайн не просто красив — он эффективен. Мы стремимся к тому, чтобы каждый элемент сайта работал на достижение ваших бизнес-целей, превращая посетителей в лояльных клиентов. Давайте вместе создадим сайт, который станет не только визитной карточкой вашего бизнеса, но и мощным инструментом для достижения успеха.
Несколько примеров наших проектов
Что вы получите при заказе сайта
Заказывая сайт в SDD Creative Studio, вы получаете не просто онлайн-представительство, а мощный инструмент для развития вашего бизнеса. Мы начинаем с глубокого анализа целевой аудитории, что позволяет нам понять потребности ваших клиентов и адаптировать контент под их интересы. Это не только повышает вовлеченность, но и способствует формированию лояльности к вашему бренду.
Структурирование контента — еще один ключевой этап в нашем процессе. Мы создаем логическую и интуитивно понятную навигацию, что позволяет пользователям легко находить нужную информацию. Это, в свою очередь, значительно улучшает юзабилити и способствует высокой конверсии.
Мы придаем большое значение дизайну. Яркий и современный визуальный стиль, разработанный с учетом последних трендов, привлечет внимание и сделает ваш сайт запоминающимся. Использование фреймворка Bootstrap 3 обеспечивает адаптивность, что гарантирует корректное отображение на любых устройствах — от смартфонов до настольных компьютеров.
Для удобного управления сайтом мы применяем современные проверенные системы управления контентом, включая "Битрикс - малый бизнес". Это дает вам возможность легко редактировать контент, добавлять новые страницы и управлять функционалом без необходимости в технических знаниях.
Дополнительно мы предлагаем систему онлайн-консультаций, что позволяет вам взаимодействовать с клиентами в реальном времени, повышая уровень сервиса и удовлетворенности. Наша команда также позаботится о SEO и маркетинге, что обеспечит видимость вашего сайта в поисковых системах и привлечет целевых посетителей.
В результате вы получаете не просто сайт, а полноценный бизнес-инструмент, который будет работать на вас. Мы предоставляем архив с сайтом, что гарантирует безопасность ваших данных и возможность восстановления в любой момент.

Технические особенности создания сайта
Создание сайта для бизнеса требует внимательного подхода к техническим аспектам, чтобы обеспечить не только функциональность, но и высокое качество пользовательского опыта. Важным элементом является реализация анимаций и динамических элементов, которые помогают сделать интерфейс более интерактивным и привлекательным. Использование современных технологий, таких как CSS-анимации и JavaScript, позволяет создавать плавные переходы и эффектные визуальные элементы, что значительно улучшает восприятие информации пользователями.
Онлайн обращения и формы обратной связи являются ключевыми компонентами для взаимодействия с клиентами. Мы разрабатываем интуитивно понятные и удобные формы, которые позволяют пользователям быстро и легко оставлять свои запросы. Важно обеспечить надежную обработку данных и защиту личной информации, что требует интеграции современных решений для шифрования и аутентификации, что в свою очередь повышает доверие к вашему ресурсу.
Загрузка данных — это еще один критически важный аспект. Оптимизация скорости загрузки страниц и правильная структура данных способствуют не только лучшему пользовательскому опыту, но и положительно сказываются на SEO. Мы применяем передовые методы кэширования и минимизации ресурсов, что позволяет значительно сократить время ожидания и повысить общую производительность сайта.
Решения в области пользовательского интерфейса и опыта (UI/UX) должны быть адаптированы под уникальные требования вашего бизнеса. Мы уделяем особое внимание деталям, чтобы каждый элемент интерфейса работал гармонично и способствовал достижению бизнес-целей. Индивидуальный подход к каждому проекту позволяет нам создавать сайты, которые не только выглядят привлекательно, но и обеспечивают высокий уровень функциональности, что в конечном итоге приводит к успешному взаимодействию с клиентами.

Порядок разработки сайта в компании SDD Creative Studio
В компании SDD Creative Studio мы понимаем, что разработка корпоративного сайта в СПб — не просто создание онлайн-платформы, а комплексный процесс, требующий внимательного подхода к каждому этапу. Мы начинаем с анализа потребностей клиента, где изучаем его бизнес, целевую аудиторию и конкурентное окружение. Это позволяет нам четко определить цели и задачи, которые должен решать сайт.
Следующий шаг — работа по договору. Мы формируем детализированное техническое задание, которое станет основой для дальнейших действий. На этом этапе мы также обсуждаем сроки и бюджет, чтобы обеспечить прозрачность и согласованность в процессе разработки.
После этого мы приступаем к проработке семантики, что включает в себя исследование ключевых слов и фраз, которые помогут вашему сайту занять высокие позиции в поисковых системах. Затем мы строим эффективную структуру сайта, чтобы обеспечить логичную навигацию и удобство для пользователей.
В нашей команде работают опытные верстальщики и программисты, которые используют современные технологии для реализации задуманного. Мы уделяем особое внимание дизайну, создавая привлекательный и функциональный интерфейс, который соответствует требованиям вашего бизнеса.
На этапе тестирования мы проверяем все аспекты работы сайта, включая функциональность, скорость загрузки и адаптивность. Это позволяет нам выявить и устранить возможные ошибки до запуска проекта. После завершения всех этапов мы проводим оптимизацию сайта для достижения максимальной эффективности и запускаем его в работу.
С SDD Creative Studio вы можете быть уверены в надежности и системности подхода к разработке корпоративного сайта в СПб. Мы стремимся к тому, чтобы каждый проект был успешным и приносил нашим клиентам реальные результаты.
Ниже вы можете ознакомиться с картой проекта - наглядно показываем процесс разработки сайта и всех участников с нашей стороны.