Корпоративный сайт для услуг: технологии и особенности
Создание веб-ресурса для представления услуг компании требует особого подхода, который учитывает специфику бизнеса и потребности целевой аудитории. Важно, чтобы сайт не просто был красивым, но и функциональным, обеспечивая пользователям легкий доступ к информации и простоту взаимодействия. Мы акцентируем внимание на разработке платформы, которая будет эффективно решать задачи бизнеса, а также улучшать клиентский опыт.
Наш подход начинается с глубокого анализа рынка и целевой аудитории. Мы изучаем, какие услуги наиболее востребованы, какие вопросы задают клиенты и какие решения ищут. На основе этих данных мы формируем структуру сайта, которая позволит максимально эффективно представить ваши предложения. Каждая страница продумана так, чтобы вести пользователя к нужной информации и побуждать к действию.
Технологическая основа нашего продукта включает в себя современные инструменты и платформы, которые обеспечивают высокую скорость загрузки, адаптивность для мобильных устройств и безопасность данных. Мы используем передовые технологии, такие как CMS, SEO-оптимизация и интеграция с CRM-системами, что позволяет не только создать красивый интерфейс, но и обеспечить его эффективность в долгосрочной перспективе.
Кроме того, мы не ограничиваемся лишь разработкой сайта. Наша команда предлагает комплексное сопровождение: от поддержки и обновления контента до анализа поведения пользователей. Это позволяет нам постоянно улучшать ресурс, адаптируя его под изменяющиеся потребности рынка и клиентов. Мы стремимся к тому, чтобы ваш веб-ресурс стал не просто визитной карточкой, а мощным инструментом для роста и развития вашего бизнеса.

Преимущества онлайн-присутствия
В современном мире наличие корпоративного сайта стало неотъемлемой частью успешного бизнеса. Прежде всего, он обеспечивает доступность вашей компании для клиентов в любое время и из любой точки мира. Потенциальные покупатели могут узнать о ваших услугах, ознакомиться с ценами и получить ответы на свои вопросы, не покидая дома. Это значительно увеличивает охват аудитории и способствует привлечению новых клиентов.
Продуманный и функциональный сайт формирует доверие к вашему бренду. В эпоху цифровых технологий пользователи ожидают, что компании будут представлены в интернете. Профессиональный сайт с актуальной информацией и удобным интерфейсом создает положительное впечатление и повышает уровень доверия к вашему бизнесу. Исследования показывают, что клиенты склонны выбирать компании с качественными веб-ресурсами, что напрямую влияет на их решение о покупке.
Корпоративный сайт для услуг не только помогает вам выделиться на фоне конкурентов, но и служит важным инструментом для роста и развития вашего бизнеса.

Маркетинговое исследование сайтов конкурентов
Анализ сайтов конкурентов — это ключевой этап в разработке эффективного онлайн-решения для вашего бизнеса. Мы тщательно изучаем, как ваши соперники представляют свои услуги, какие маркетинговые стратегии используют и какие элементы дизайна обеспечивают им высокие показатели конверсии. Это позволяет нам выявить сильные и слабые стороны их подхода, а также определить лучшие практики, которые можно адаптировать для вашего проекта.
Наш опыт в digital-маркетинге, который насчитывает более 15 лет, помогает нам не просто собирать данные, а извлекать из них практическую пользу. Мы анализируем структуру сайтов, контент, пользовательский интерфейс и SEO-оптимизацию, чтобы создать решение, которое будет не только привлекать посетителей, но и конвертировать их в клиентов. Зная, что важно для вашей целевой аудитории, мы можем предложить креативные идеи, которые выделят вас на фоне конкурентов.
Результат нашего анализа — не просто красивый сайт, а мощный инструмент для достижения бизнес-целей. Мы ориентируемся на эффективность и результативность, чтобы ваш проект стал успешным и приносил максимальную отдачу.

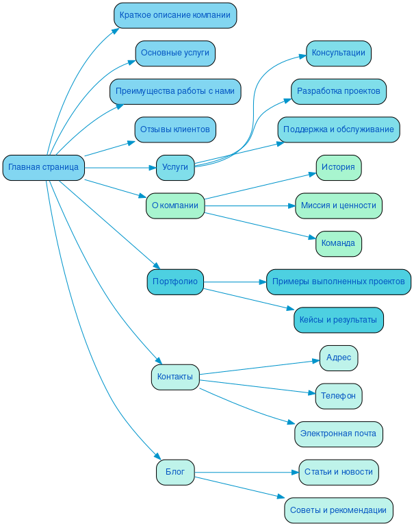
Разработка структуры сайта
Продуманная структура веб-ресурса, предлагающего услуги, является ключевым элементом, который влияет на его удобство и эффективность. Логичное распределение разделов и страниц помогает пользователям быстро находить нужную информацию, что напрямую сказывается на их удовлетворенности и вероятности завершения целевого действия — будь то звонок, заявка или покупка.
Четко выстроенные пользовательские сценарии позволяют предугадывать потребности посетителей и направлять их по наиболее удобным путям. Например, создание разделов для разных категорий услуг с ясными подкатегориями улучшает навигацию и снижает уровень отказов.
Кроме того, грамотно организованная структура сайта способствует оптимизации для поисковых систем. Правильное использование заголовков, метатегов и внутренней перелинковки улучшает индексацию страниц, что в свою очередь увеличивает видимость ресурса в поисковых системах. Таким образом, продуманная структура становится основой не только для удобства пользователей, но и для успешного продвижения сайта в интернете.

Разработка интерактивного прототипа сайта
Создание интерактивного прототипа сайта — это ключевой этап в разработке, который позволяет визуализировать структуру и функциональность будущего проекта. На этом этапе мы не просто рисуем картинки, а создаем полноценный опыт взаимодействия пользователя с сайтом, что позволяет выявить возможные проблемы и улучшить пользовательский путь до начала разработки.
Тестирование прототипа на реальных пользователях дает возможность понять, как они воспринимают навигацию, какие элементы вызывают интерес, а какие, наоборот, могут сбивать с толку. Это критически важно для повышения конверсии и достижения бизнес-целей. Мы учитываем потребности SEO на этапе проектирования, что позволяет создать сайт, который будет не только красивым, но и эффективным в привлечении трафика.
С нашим 15-летним опытом в digital-маркетинге, мы знаем, как важен креативный подход в разработке. Каждый прототип — это результат глубокого анализа потребностей клиента и его аудитории. Мы стремимся создать не просто сайт, а инструмент, который будет работать на ваш бизнес, увеличивая его эффективность и доходность.
Разработка яркого дизайна в соответствии с целями заказчика
В современном цифровом мире дизайн играет ключевую роль в том, как пользователи воспринимают и взаимодействуют с вашими услугами. Наша команда с более чем 20-летним опытом в интернет-дизайне создает уникальные решения, которые не только привлекают внимание, но и направляют пользователей к нужным действиям. Мы понимаем, что каждый проект — не просто набор страниц, а возможность рассказать историю вашего бренда, выделить его индивидуальность и вовлечь аудиторию.
Креативный подход к дизайну позволяет нам создавать визуальные элементы, которые вызывают эмоции и формируют доверие. Например, использование яркой цветовой палитры и динамичной типографики может сделать ваш сайт более запоминающимся и привлекательным. Мы применяем принципы UX-дизайна, чтобы обеспечить интуитивную навигацию, что позволяет пользователям легко находить информацию и совершать целевые действия, будь то запись на консультацию, оформление заказа или подписка на новости.
Каждый элемент дизайна, от кнопок до изображений, разрабатывается с учетом вашей целевой аудитории и бизнес-целей. Мы активно используем визуальные подсказки, такие как стрелки и выделенные зоны, чтобы направить пользователя по пути, который ведет к конверсии. Например, размещение CTA-кнопок в стратегически важных местах и использование контрастных цветов помогает привлечь внимание и побуждает к действию.
Мы верим, что успешный проект — это результат глубокого понимания вашего бизнеса и потребностей клиентов. Дизайн становится инструментом для создания эмоциональной связи, которая приводит к росту продаж и укреплению позиций на рынке. Позвольте нам помочь вам создать уникальный цифровой опыт, который будет работать на вас и ваших клиентов.
Несколько примеров наших проектов
Что вы получите при заказе сайта
Заказывая у нас разработку сайта, вы получаете комплексный подход, основанный на глубоком анализе целевой аудитории. Мы понимаем, что знание вашего клиента — это ключ к успешному онлайн-присутствию. Каждый элемент вашего сайта будет создан с учетом потребностей и предпочтений ваших пользователей.
Структурирование контента — один из важнейших аспектов нашей работы. Мы поможем вам организовать информацию так, чтобы она была легкодоступна и понятна. Это не только улучшит восприятие, но и повысит юзабилити, что в свою очередь способствует высокой конверсии.
Яркий дизайн — не просто эстетика. Мы создаем визуальные решения, которые отражают индивидуальность вашего бренда и привлекают внимание целевой аудитории. Используя современные технологии, такие как Bootstrap 3, мы гарантируем, что ваш сайт будет выглядеть безупречно на любых устройствах благодаря мобильной адаптивности.
Мы предлагаем удобный функционал, который будет соответствовать вашим бизнес-процессам. Использование проверенных систем управления контентом, таких как CMS Битрикс, обеспечивает стабильность и безопасность вашего сайта. В дополнение, мы интегрируем систему онлайн-консультаций, что позволяет вам поддерживать связь с клиентами в реальном времени.
Не забываем о важности SEO и маркетинга. Мы разрабатываем стратегии, которые помогут вашему сайту занять высокие позиции в поисковых системах, что увеличит видимость вашего бизнеса. В результате вы получаете не просто сайт, а мощный инструмент для привлечения новых клиентов.
Каждый проект мы сохраняем в архиве, что позволяет вам в любой момент вернуться к предыдущим версиям и анализировать изменения. Мы уверены, что сотрудничество с SDD Creative Studio станет залогом вашего успеха в digital-пространстве.

Технические особенности создания сайта
Создание веб-ресурса для представления услуг компании требует тщательного подхода к техническим аспектам разработки. Важным элементом является внедрение анимаций и динамических элементов, которые не только улучшают визуальное восприятие, но и создают интерактивный опыт для пользователей. Правильное использование анимации может привлечь внимание к ключевым предложениям и сделать навигацию более интуитивной.
Онлайн-обращения и формы обратной связи играют критическую роль в взаимодействии с клиентами. Мы разрабатываем удобные и функциональные формы, которые позволяют пользователям легко оставлять заявки и задавать вопросы. Использование современных технологий для валидации данных и интеграции с CRM-системами обеспечивает надежность и безопасность обработки информации, что является важным аспектом для любого бизнеса.
Загрузка данных также требует внимательного подхода. Мы оптимизируем процесс так, чтобы пользователи могли быстро получать необходимую информацию без задержек. Это включает в себя использование кэширования, оптимизацию изображений и минимизацию запросов к серверу. Все эти меры способствуют созданию быстрого и отзывчивого сайта, что особенно важно для удержания пользователей.
Особое внимание мы уделяем UI/UX решениям. Каждый элемент интерфейса разрабатывается с учетом потребностей целевой аудитории, что позволяет создать интуитивно понятный и приятный в использовании ресурс. Мы стремимся к индивидуальному подходу, учитывая уникальные особенности бизнеса заказчика, что позволяет нам создавать решения, соответствующие самым высоким стандартам качества. В результате, наш продукт не только отвечает современным требованиям, но и способствует росту и развитию бизнеса клиента.

Порядок разработки сайта в компании SDD Creative Studio
Разработка корпоративного сайта для услуг в компании SDD Creative Studio начинается с тщательного анализа потребностей клиента. Мы проводим детальное интервью, чтобы понять специфику бизнеса, целевую аудиторию и ключевые цели, которые должен достичь сайт. Это позволяет нам создать четкое техническое задание, соответствующее ожиданиям заказчика.
Работа по договору проходит в рамках прозрачного и системного подхода. Мы фиксируем все этапы и согласуем каждый шаг с клиентом, чтобы избежать недоразумений и обеспечить высокое качество выполнения задач. На следующем этапе мы занимаемся проработкой семантики, определяя ключевые слова и фразы, которые помогут привлечь целевую аудиторию и улучшить видимость сайта в поисковых системах.
Построение эффективной структуры сайта — это важный шаг в разработке. Мы создаем логичную навигацию, которая обеспечивает пользователям удобный доступ к информации. Опытные верстальщики и программисты SDD Creative Studio используют современные технологии для реализации задуманного, обеспечивая адаптивность и высокую скорость загрузки страниц.
Современный дизайн, который мы предлагаем, не только привлекает внимание, но и соответствует актуальным трендам в веб-дизайне. После завершения разработки мы проводим тестирование, чтобы выявить и устранить возможные ошибки. Этот этап включает в себя проверку функциональности, совместимости с различными устройствами и браузерами.
Оптимизация сайта — завершающий шаг перед запуском проекта. Мы настраиваем все необходимые инструменты для аналитики и SEO, чтобы сайт мог эффективно работать после выхода в онлайн. Наша цель — создать надежный и высококачественный корпоративный сайт для услуг, который будет соответствовать всем требованиям клиента и обеспечивать долгосрочный успех в интернете.
Ниже вы можете ознакомиться с картой проекта - наглядно показываем процесс разработки сайта и всех участников с нашей стороны.