Корпоративный сайт для организации: технологии и особенности
Создание сайта для бизнеса — не просто технический процесс, а стратегический шаг к укреплению имиджа и повышению эффективности взаимодействия с клиентами. В нашей студии мы понимаем, что такой ресурс должен отражать уникальность вашей компании, а также быть удобным и функциональным для пользователей.
Мы применяем современные технологии и методологии, чтобы обеспечить высокую производительность и безопасность вашего веб-ресурса. Используя адаптивный дизайн, мы гарантируем, что ваш сайт будет корректно отображаться на любых устройствах, что критически важно в условиях растущей мобильности пользователей.
Важным аспектом нашей работы является интеграция с системами управления контентом (CMS), что позволяет вам самостоятельно обновлять информацию и управлять контентом без необходимости обращаться к разработчикам. Мы также уделяем внимание SEO-оптимизации с самого начала, чтобы ваш сайт был видим в поисковых системах и привлекал целевую аудиторию.
Наш подход включает детальный анализ потребностей вашего бизнеса и целевой аудитории. Мы проводим исследования, чтобы понять, какие функции и элементы дизайна будут наиболее эффективными. Это позволяет создавать не просто сайты, а инструменты, которые способствуют достижению бизнес-целей.
Сотрудничая с нами, вы получаете не просто исполнителей, а партнеров, которые заинтересованы в вашем успехе. Мы поддерживаем связь на всех этапах разработки и после запуска проекта, предоставляя техническую поддержку и рекомендации по улучшению. Наша цель — создать ресурс, который станет важным активом вашего бизнеса и поможет вам выделиться на фоне конкурентов.

Преимущества онлайн-присутствия
В современном мире наличие корпоративного сайта для организации становится не просто желанием, а необходимостью. Он служит основным инструментом для взаимодействия с клиентами и партнерами, обеспечивая доступ к информации о ваших услугах и товарах в любое время. Это особенно важно, так как потребители все чаще ищут информацию онлайн перед принятием решения о покупке.
Первый аргумент в пользу корпоративного сайта — это увеличение охвата вашей аудитории. Сайт позволяет вам выйти за пределы местного рынка и привлекать клиентов из других регионов и стран. Правильно настроенная SEO-оптимизация поможет вам занять высокие позиции в поисковых системах, что значительно увеличит видимость вашего бизнеса.
Второй важный аспект — это доступность информации. Ваши клиенты могут получить нужные данные о компании, продуктах и услугах 24/7, что повышает уровень удовлетворенности и доверия к вашему бренду. Современные пользователи ожидают, что информация будет легко доступна, и если ее нет на вашем сайте, они могут обратиться к конкурентам.
Таким образом, продуманный и функциональный сайт играет ключевую роль в успешном развитии бизнеса. Корпоративный сайт для организации становится неотъемлемой частью вашей стратегии на рынке.

Маркетинговое исследование сайтов конкурентов
Анализ сайтов конкурентов — это ключевой этап в разработке эффективного цифрового решения для вашего бизнеса. Мы изучаем не только внешний вид и структуру веб-ресурсов, но и их функциональность, пользовательский опыт, контент и стратегии продвижения. Это позволяет выявить сильные и слабые стороны конкурентов, а также определить лучшие практики в вашей отрасли.
Зачем это нужно? Понимание конкурентной среды помогает вам занять уникальную позицию на рынке и избежать распространённых ошибок. Мы анализируем, какие элементы привлекают внимание пользователей и способствуют высокой конверсии, чтобы в вашем проекте использовать только самые эффективные решения. Такой подход позволяет не просто создать сайт, а сделать его мощным инструментом для достижения бизнес-целей.
С нашим опытом в маркетинге более 15 лет и глубоким пониманием SEO, мы разрабатываем стратегии, которые соответствуют потребностям вашего бизнеса и его целевой аудитории. Мы ориентируемся на результат, обеспечивая креативные решения, которые выделяют вас на фоне конкурентов и способствуют росту вашей компании.

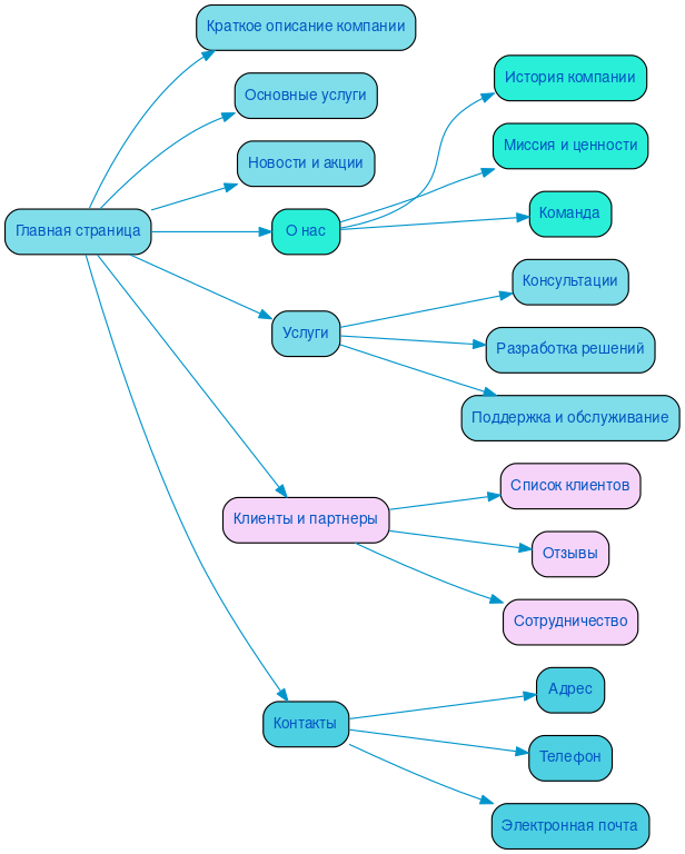
Разработка структуры сайта
Эффективная структура веб-ресурса является основой для успешного взаимодействия пользователей с контентом. Правильное распределение разделов и логика навигации позволяют посетителям быстро находить нужную информацию, что значительно увеличивает их удовлетворенность и вероятность повторного визита.
Каждый элемент сайта должен быть организован в соответствии с типичными пользовательскими сценариями. Это означает, что важно учитывать, какие действия пользователи будут предпринимать, и предлагать им соответствующие пути навигации. Например, если цель — увеличить количество заявок, стоит выделить раздел с услугами и сделать его максимально доступным.
Продуманная структура влияет на SEO. Хорошо организованный сайт с ясной и логичной иерархией страниц помогает поисковым системам индексировать контент, что улучшает видимость в результатах поиска. В конечном итоге, качественная структура способствует не только удобству, но и конверсии, превращая посетителей в клиентов.

Разработка интерактивного прототипа сайта
Создание интерактивного прототипа сайта — это ключевой этап в разработке, который позволяет визуализировать концепцию и структуру будущего проекта. На этом этапе мы формируем четкое представление о том, как будет выглядеть интерфейс и как пользователи будут взаимодействовать с ним. Это не просто эскиз, а полноценная модель, которая помогает выявить сильные и слабые стороны навигации еще до начала программирования.
Тестирование пользовательского пути на прототипе позволяет нам оценить, насколько удобно и интуитивно пользователям находить нужную информацию. Мы проводим сессии юзабилити-тестирования, собирая обратную связь и внося корректировки, что значительно повышает шансы на успешное завершение проекта и его конверсию.
Учет потребностей SEO на этапе прототипирования также играет важную роль. Мы закладываем в структуру сайта элементы, которые помогут в дальнейшем улучшить его видимость в поисковых системах. С нашим 15-летним опытом в digital-маркетинге мы знаем, как креативно подходить к каждому проекту, обеспечивая не только привлекательный дизайн, но и высокую эффективность. Интерактивный прототип — не просто шаг к финальному продукту, это основа для успешного онлайн-присутствия вашей компании.
Разработка яркого дизайна в соответствии с целями заказчика
В современном цифровом мире уникальный и запоминающийся дизайн — не просто украшение сайта, а мощный инструмент для достижения бизнес-целей. Наша команда с более чем 20-летним опытом в интернет-дизайне создает визуальные решения, которые не только привлекают внимание, но и вовлекают пользователей в активное взаимодействие с брендом.
Каждый проект начинается с глубокого понимания целей и задач заказчика. Мы изучаем целевую аудиторию, ее предпочтения и поведение, чтобы создать индивидуальный дизайн, который будет говорить на одном языке с пользователями. Например, для одной из компаний в сфере финансов мы разработали интерфейс с яркими акцентами и интуитивной навигацией, что позволило увеличить количество заявок на 40%. Такой подход обеспечил не только привлекательный внешний вид, но и высокую конверсию.
Креативность в дизайне проявляется в каждой детали. Мы используем современные тренды и уникальные элементы, которые отражают индивидуальность вашего бренда. Это может быть необычная цветовая палитра, оригинальная типографика или нестандартные решения в компоновке. Все это создает эмоциональную связь с пользователем и помогает ему легче воспринимать информацию, а значит, быстрее принимать решения.
Каждый элемент дизайна работает на достижение конкретной цели — будь то регистрация, покупка или подписка на рассылку. Мы применяем психологию восприятия и принципы UX/UI, чтобы направить пользователя по нужному пути. Например, яркие кнопки призыва к действию и продуманные визуальные иерархии помогают пользователям не теряться и совершать нужные действия без лишних усилий.
В результате, наш дизайн не просто красив, он эффективен, привлекает и удерживает внимание, превращая посетителей в лояльных клиентов.
Несколько примеров наших проектов
Что вы получите при заказе сайта
При заказе сайта в SDD Creative Studio вы получаете комплексное решение, ориентированное на потребности вашей целевой аудитории. Мы проводим детальный анализ, чтобы понять, какие именно функции и контент будут наиболее востребованы вашими клиентами. Это позволяет нам создать сайт, который не просто привлекает внимание, но и эффективно решает задачи бизнеса.
Мы уделяем особое внимание структурированию контента, что способствует удобству навигации и облегчает пользователям поиск нужной информации. Яркий дизайн, разработанный с учетом актуальных трендов, сделает ваш сайт визуально привлекательным и запоминающимся. Мы используем Bootstrap 3 для обеспечения мобильной адаптивности, что гарантирует корректное отображение на всех устройствах, от смартфонов до планшетов.
Юзабилити — наш приоритет. Мы создаем удобный функционал, который позволяет пользователям легко взаимодействовать с вашим ресурсом. Внедрение современных и проверенных систем управления контентом, таких как "Битрикс - малый бизнес", обеспечивает простоту в обновлении и управлении сайтом без необходимости глубоких технических знаний.
Система онлайн-консультаций, интегрированная в ваш сайт, поможет наладить связь с клиентами и оперативно решать их вопросы. Мы также уделяем внимание SEO и маркетингу, чтобы ваш ресурс занимал высокие позиции в поисковых системах и обеспечивал высокую конверсию.
Мы предоставляем архив с сайтом, что позволяет вам в любой момент вернуться к предыдущим версиям и сохранять важные данные. Обратившись в SDD Creative Studio, вы получаете не просто сайт, а мощный инструмент для развития вашего бизнеса.

Технические особенности создания сайта
Создание веб-решений для бизнеса требует особого внимания к техническим аспектам, которые напрямую влияют на эффективность взаимодействия с пользователями. Важным элементом является анимация и динамика, которые придают сайту живость и помогают пользователю лучше воспринимать информацию. Плавные переходы и интерактивные элементы не только улучшают визуальное восприятие, но и делают навигацию интуитивно понятной. Мы уделяем особое внимание этим деталям, чтобы каждая анимация служила своей цели и не отвлекала от основного контента.
Онлайн-обращения и формы обратной связи играют ключевую роль в установлении контакта с клиентами. Мы разрабатываем удобные и функциональные формы, которые позволяют пользователям легко оставлять свои запросы и получать ответы в кратчайшие сроки. Интеграция с CRM-системами и автоматизация обработки заявок позволяют нам обеспечить высокий уровень обслуживания и минимизировать время отклика.
Загрузка данных и работа с контентом – еще один важный аспект, который мы учитываем при разработке. Мы используем современные технологии для оптимизации загрузки страниц, что позволяет значительно сократить время ожидания и улучшить пользовательский опыт. Это особенно важно для мобильных устройств, где скорость доступа к информации критична.
Наконец, UI/UX решения играют решающую роль в создании эффективного веб-продукта. Мы тщательно анализируем целевую аудиторию и разрабатываем интерфейсы, которые не только эстетически привлекательны, но и удобны в использовании. Индивидуальный подход к каждому проекту позволяет нам создавать уникальные решения, которые соответствуют требованиям бизнеса и ожиданиям пользователей. Внимание к деталям и качество реализации – это то, что отличает наши веб-решения от других на рынке.

Порядок разработки сайта в компании SDD Creative Studio
В SDD Creative Studio мы понимаем, что разработка корпоративного сайта для организации — это сложный и многогранный процесс, который требует внимательного подхода на каждом этапе. Мы начинаем с анализа потребностей клиента, чтобы понять его цели и задачи. Это позволяет нам создать уникальное предложение, соответствующее всем требованиям бизнеса.
Следующий этап — работа по договору. Мы формируем четкие условия сотрудничества, чтобы обе стороны имели ясное представление о сроках, бюджете и ожидаемых результатах. После этого мы переходим к проработке семантики. Этот процесс включает в себя исследование ключевых слов и фраз, которые помогут вашему сайту занять высокие позиции в поисковых системах.
Построение эффективной структуры сайта — важный шаг, который обеспечивает удобство навигации и удобство для пользователей. На этом этапе наши опытные верстальщики и программисты работают над созданием функционала, который соответствует всем современным требованиям и стандартам.
Современный дизайн — не только эстетика, но и удобство. Мы разрабатываем визуальные решения, которые подчеркивают уникальность вашей организации и привлекают внимание целевой аудитории. После завершения разработки мы проводим тестирование, чтобы выявить и устранить возможные ошибки, обеспечивая тем самым надежность и стабильность работы сайта.
На финальном этапе мы занимаемся оптимизацией и запуском проекта. Мы следим за тем, чтобы сайт был не только красивым, но и эффективным в достижении бизнес-целей клиента. Наша система работы и прозрачность на каждом этапе позволяют нам гарантировать высокое качество и надежность конечного продукта.
Ниже вы можете ознакомиться с картой проекта - наглядно показываем процесс разработки сайта и всех участников с нашей стороны.