Комплексная разработка сайтов: как создать успешный онлайн-бизнес с нуля
Создание сайта — это многогранный процесс, требующий глубокого понимания технологий и потребностей бизнеса. Мы предлагаем интегрированный подход, который охватывает все этапы: от анализа и проектирования до разработки и поддержки. Наша команда сочетает в себе экспертизу в веб-дизайне, программировании, SEO и контент-маркетинге, что позволяет нам создавать эффективные решения, отвечающие современным требованиям.
Каждый проект начинается с детального изучения целей клиента и его целевой аудитории. Мы проводим исследование рынка, анализируем конкурентов и определяем ключевые показатели эффективности. Это помогает нам разработать стратегию, которая не только привлечет посетителей, но и конвертирует их в клиентов.
В процессе работы мы используем современные технологии и инструменты, такие как адаптивный дизайн, системы управления контентом и интеграции с CRM-системами. Это обеспечивает гибкость и масштабируемость сайта, позволяя легко адаптироваться к изменяющимся условиям рынка и требованиям пользователей.
Особое внимание мы уделяем пользовательскому опыту. Интуитивно понятный интерфейс и быстрая загрузка страниц — это не просто требования, а залог успешного взаимодействия с вашим ресурсом. Мы создаем сайты, которые не только выглядят привлекательно, но и работают эффективно.
Наша ценность заключается в комплексном подходе, который позволяет нам быть не просто исполнителями, а надежными партнерами на пути к достижению бизнес-целей клиента. Мы уверены, что успешный сайт — это результат совместной работы, где учитываются все аспекты: от технологии до маркетинга.

Преимущества онлайн-присутствия
В современном мире наличие качественного веб-сайта стало неотъемлемой частью успешного бизнеса. Прежде всего, продуманный и функциональный сайт позволяет значительно увеличить охват аудитории. С помощью правильной SEO-оптимизации и контент-маркетинга вы можете привлечь новых клиентов, которые активно ищут ваши услуги или товары в интернете.
Кроме того, доступность вашего бизнеса в любое время суток играет ключевую роль в формировании лояльности клиентов. Сайт работает круглосуточно, предоставляя потенциальным покупателям информацию о ваших продуктах, ценах и акциях. Это создает удобство для пользователей и способствует росту продаж.
Не стоит забывать и о доверии. Современные пользователи ожидают, что компании будут представлены в интернете. Наличие качественного сайта с актуальной информацией и отзывами клиентов формирует положительный имидж и повышает уровень доверия к вашему бизнесу. В итоге, комплексная разработка сайтов становится важным шагом на пути к успешному онлайн-присутствию и развитию вашего бренда.

Маркетинговое исследование сайтов конкурентов
Мы предлагаем всестороннее создание сайтов, которое начинается с глубокого анализа онлайн-конкурентов. Этот этап позволяет нам изучить, как работают ваши соперники, какие стратегии они используют и какие результаты достигают. Мы исследуем ключевые аспекты: структуру сайтов, контент, пользовательский опыт, а также тактики продвижения и привлечения трафика.
Зачем это нужно вам? Понимание конкурентной среды помогает выявить возможности для улучшения и создания уникального предложения. Мы анализируем сильные и слабые стороны конкурентов, чтобы вы могли занять свою нишу на рынке и выделиться среди прочих. Это позволяет не просто создать сайт, а разработать эффективный инструмент для бизнеса, который будет работать на результат.
С нашим опытом в маркетинге более 15 лет и акцентом на креативные решения, мы разрабатываем сайты, которые не только привлекают внимание, но и обеспечивают высокую конверсию. Мы учитываем все нюансы SEO, чтобы ваш проект не только выглядел привлекательно, но и занимал высокие позиции в поисковых системах. Ваш успех — наша главная цель, и мы готовы работать над ним вместе с вами.

Разработка структуры сайта
Продуманная структура сайта — это основа удобства и эффективности его использования. Логичное распределение разделов и контента позволяет пользователям быстро находить нужную информацию, что напрямую влияет на их опыт взаимодействия с ресурсом. Хорошо организованная навигация уменьшает время, затрачиваемое на поиск, и повышает вероятность выполнения целевых действий, таких как покупка или подписка.
Кроме того, структура сайта играет ключевую роль в SEO. Поисковые системы оценивают удобство навигации и логичность размещения контента, что может повысить позиции в результатах поиска. Качественная иерархия страниц облегчает индексацию и позволяет более эффективно передавать «вес» страниц, улучшая видимость сайта.
Учитывая пользовательские сценарии, мы создаем структуры, которые соответствуют ожиданиям и потребностям целевой аудитории, что в свою очередь способствует увеличению конверсии и достижению бизнес-целей.

Разработка интерактивного прототипа сайта
Создание интерактивного прототипа сайта — это ключевой этап в процессе разработки, который позволяет визуализировать структуру и функционал будущего продукта. На этом этапе мы учитываем все потребности клиента и пользователей, что обеспечивает удобство навигации и интуитивно понятный интерфейс. Прототип служит основой для тестирования пользовательского пути, позволяя выявить возможные проблемы и улучшить взаимодействие с сайтом еще до его запуска.
Тестирование прототипа помогает нам понять, как пользователи воспринимают интерфейс, какие элементы вызывают затруднения и где можно повысить конверсию. Мы активно используем полученные данные для внесения изменений, что в итоге приводит к более высоким показателям эффективности сайта. Кроме того, на этом этапе мы учитываем требования SEO, что позволяет заранее оптимизировать структуру и контент для поисковых систем.
С 15-летним опытом в digital-маркетинге и веб-разработке, наша команда сочетает креативный подход и технические знания, чтобы создавать не просто сайты, а эффективные инструменты для бизнеса. Мы уверены, что качественный прототип — это залог успешного проекта и его дальнейшего роста.
Разработка яркого дизайна в соответствии с целями заказчика
Мы создаем сайты, которые не просто выглядят привлекательно, но и работают на достижение ваших бизнес-целей. За более чем 20 лет в интернет-дизайне мы научились превращать идеи в уникальные цифровые решения, которые вовлекают пользователей и вызывают эмоциональный отклик. Каждый проект для нас — это возможность проявить креативность и индивидуальность, соответствуя специфике вашего бизнеса.
Наш подход начинается с глубокого понимания вашей аудитории. Мы исследуем, что важно для ваших клиентов, и разрабатываем дизайн, который не только привлекает внимание, но и направляет пользователя к нужным действиям. Например, использование ярких кнопок призыва к действию и интуитивно понятной навигации помогает пользователям легко находить информацию и совершать покупки. Мы также применяем психологию цвета и шрифта, чтобы вызвать правильные эмоции и ассоциации, что усиливает вовлеченность.
Креативные решения, такие как анимации и интерактивные элементы, делают взаимодействие с сайтом более живым и запоминающимся. Например, мы можем внедрить анимацию при прокрутке, чтобы подчеркнуть важные предложения или акции, что способствует увеличению конверсии. Каждый элемент дизайна работает на то, чтобы создать целостное впечатление и направить пользователя к желаемому результату — будь то покупка, подписка на рассылку или запрос консультации.
Мы стремимся сделать ваш сайт не просто красивым, но и эффективным инструментом для бизнеса. Давайте вместе создадим дизайн, который будет вдохновлять и побуждать к действию, превращая посетителей в ваших клиентов.
Несколько примеров наших проектов
Что вы получите при заказе сайта
Заказывая корпоративный сайт в SDD Creative Studio, вы получаете не просто веб-страницу, а мощный инструмент для достижения бизнес-целей. Мы начинаем с глубокого анализа целевой аудитории, что позволяет создать сайт, который будет эффективно говорить на языке ваших клиентов и удовлетворять их потребности.
Структурирование контента — ключевой этап, который мы прорабатываем с особым вниманием. Это обеспечивает логичное и интуитивно понятное размещение информации, что повышает юзабилити и делает взаимодействие с сайтом комфортным. Наша команда создает яркий дизайн, который не только привлекает внимание, но и способствует формированию положительного имиджа вашей компании.
Все наши сайты имеют мобильный адаптив, что гарантирует корректное отображение на любых устройствах. Мы используем Bootstrap 3 для создания отзывчивых интерфейсов, что позволяет вашему сайту выглядеть современно и стильно на всех экранах.
Выбирая современные и проверенные CMS, такие как система управления сайтом "Битрикс - стандарт", вы обеспечиваете себе удобный функционал для управления контентом. Это позволит вам самостоятельно обновлять информацию на сайте без необходимости привлекать разработчиков.
Мы также внедряем систему онлайн-консультаций, что позволяет вашим клиентам быстро получать ответы на вопросы, увеличивая вероятность конверсии. Наша команда уделяет внимание SEO и маркетингу, чтобы ваш сайт занимал высокие позиции в поисковых системах и привлекал целевой трафик.
Кроме того, мы предоставляем архив с сайтом, что позволяет вам в любой момент получить доступ к предыдущим версиям и данным. Выбирая SDD Creative Studio, вы инвестируете в высокий результат и уверенность в будущем вашего бизнеса.

Технические особенности создания сайта
Создание современного веб-сайта требует внимательного подхода к техническим аспектам, которые обеспечивают его функциональность и привлекательность. Одним из ключевых элементов является использование анимаций и динамических эффектов. Они не только оживляют интерфейс, но и помогают пользователю лучше воспринимать информацию, создавая интуитивно понятное взаимодействие. Наша команда уделяет особое внимание выбору анимаций, чтобы они гармонично вписывались в общую концепцию сайта и не отвлекали от основного контента.
Онлайн-обращения и формы обратной связи играют важную роль в установлении контакта с пользователями. Мы разрабатываем удобные и интуитивно понятные формы, которые позволяют посетителям легко оставлять свои сообщения и запросы. Важно, чтобы каждая форма была адаптирована под конкретные нужды бизнеса, что позволяет нам предлагать индивидуальные решения, соответствующие ожиданиям клиентов.
Загрузка данных — еще один критически важный аспект, который мы учитываем в процессе разработки. Оптимизация скорости загрузки страниц и внедрение современных технологий, таких как AJAX, позволяют создавать динамичные интерфейсы, где пользователи могут получать актуальную информацию без перезагрузки страниц. Это значительно улучшает пользовательский опыт и способствует удержанию посетителей на сайте.
Не менее важным является внимание к UI/UX решениям. Мы стремимся создать не просто красивый, но и функциональный интерфейс, который будет соответствовать потребностям целевой аудитории. Каждое решение, от выбора цветовой палитры до расположения элементов, разрабатывается с учетом детального анализа и тестирования, что позволяет нам достигать высоких стандартов качества и удовлетворять индивидуальные запросы клиентов.

Порядок разработки сайта в компании SDD Creative Studio
В SDD Creative Studio мы предлагаем комплексную разработку сайтов, которая основывается на чётком и прозрачном процессе. Мы начинаем с анализа потребностей клиента, чтобы глубже понять его бизнес, целевую аудиторию и уникальные требования. Этот этап позволяет нам создать стратегию, которая будет соответствовать вашим ожиданиям и целям.
После этого мы переходим к работе по договору, где чётко фиксируем все условия, сроки и бюджет проекта. Это обеспечивает прозрачность на каждом этапе и позволяет избежать недоразумений в будущем. Затем мы занимаемся проработкой семантики, что включает в себя исследование ключевых слов и фраз, чтобы ваш сайт был виден в поисковых системах и привлекал целевой трафик.
Построение эффективной структуры сайта — следующий важный шаг. Мы разрабатываем интуитивно понятную навигацию, которая обеспечит пользователям комфортное взаимодействие с вашим ресурсом. Наша команда опытных верстальщиков и программистов реализует проект с учётом современных технологий и стандартов, что гарантирует высокую производительность и стабильность сайта.
Современный дизайн является неотъемлемой частью нашего подхода. Мы создаём визуально привлекательные и функциональные интерфейсы, которые способствуют удержанию пользователей. После завершения разработки мы проводим тестирование, чтобы выявить и устранить возможные ошибки, а также оптимизируем сайт для повышения его скорости и эффективности.
Наконец, мы запускаем проект, обеспечивая его бесперебойную работу и готовность к привлечению клиентов. В SDD Creative Studio мы придерживаемся системного и надёжного подхода, что позволяет нам успешно реализовывать проекты любой сложности и достигать поставленных целей.
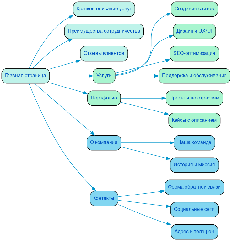
Ниже вы можете ознакомиться с картой проекта - наглядно показываем процесс разработки сайта и всех участников с нашей стороны.