Битрикс: разработка сайта в Екатеринбурге для вашего успешного бизнеса!
Создание сайтов на платформе 1С-Битрикс – это наш ключевой фокус, который позволяет нам предлагать клиентам надежные и масштабируемые решения. Мы понимаем, что каждая компания уникальна, и поэтому подходим к разработке индивидуально, учитывая специфику бизнеса и целевую аудиторию.
Используя современные технологии, мы обеспечиваем высокую производительность и безопасность сайтов. Платформа 1С-Битрикс предлагает мощные инструменты для управления контентом и аналитики, что позволяет нашим клиентам эффективно отслеживать поведение пользователей и оптимизировать свои маркетинговые стратегии. Мы интегрируем системы CRM и другие необходимые инструменты, что делает процесс управления бизнесом более удобным и эффективным.
Наша команда состоит из опытных разработчиков и дизайнеров, которые создают не только функциональные, но и визуально привлекательные сайты. Мы уделяем внимание каждому элементу, начиная от навигации и заканчивая адаптивностью для мобильных устройств. Это позволяет пользователям легко находить необходимую информацию и повышает конверсию.
Мы также акцентируем внимание на SEO-оптимизации с самого начала разработки. Это помогает нашим клиентам занимать высокие позиции в поисковых системах и привлекать целевой трафик. Наша методология включает регулярные тестирования и анализы, что позволяет оперативно вносить изменения и улучшения.
Выбирая нашу студию для создания сайта, вы получаете не просто продукт, а комплексное решение, которое будет развиваться вместе с вашим бизнесом. Мы стремимся к долгосрочному партнерству и готовы поддерживать вас на каждом этапе – от идеи до запуска и дальнейшего сопровождения.

Преимущества онлайн-присутствия
В современном мире наличие качественного сайта — это не просто необходимость, а важный инструмент для успешного бизнеса. Продуманный и функциональный сайт помогает увеличить охват вашей целевой аудитории. С его помощью вы можете привлекать клиентов не только из своего региона, но и из других городов и стран, что существенно расширяет ваши возможности для роста и развития.
Кроме того, доступность вашего бизнеса в интернете позволяет клиентам находить информацию о ваших продуктах и услугах в любое время суток. Это особенно важно в условиях высокой конкуренции, когда потребители ожидают мгновенной реакции и возможности совершать покупки 24/7. Сайт становится вашим «лицом» в сети, и его качество напрямую влияет на первое впечатление о компании.
Не менее важным аспектом является формирование доверия к вашему бренду. Хорошо разработанный сайт с актуальной информацией, отзывами клиентов и качественным контентом создает позитивный имидж и способствует укреплению репутации. В конечном итоге, Битрикс разработка сайта Екатеринбург — это шаг к успешному онлайн-присутствию и эффективности вашего бизнеса.

Маркетинговое исследование сайтов конкурентов
Анализ сайтов конкурентов — это ключевой этап в разработке интернет-ресурса, который помогает выявить сильные и слабые стороны существующих решений на рынке. Мы изучаем не только дизайн и функционал сайтов, но и их контент, структуру, стратегии продвижения и пользовательский опыт. Этот комплексный подход позволяет нам понять, какие элементы работают лучше всего и какие методы привлекают целевую аудиторию.
Зачем это нужно нашим клиентам? Понимание конкурентной среды позволяет создать уникальное предложение, которое выделит ваш проект на фоне аналогичных. Мы ориентируемся на креативные решения, которые обеспечивают высокую конверсию, учитывая при этом потребности SEO. Это означает, что ваш сайт не только будет привлекать посетителей, но и эффективно конвертировать их в клиентов.
С нашим опытом в маркетинге более 15 лет, мы применяем проверенные стратегии и новейшие тенденции для достижения максимальных результатов. Каждый проект — это возможность для нас создать нечто уникальное, опираясь на глубокое понимание рынка и потребностей вашей аудитории. Мы стремимся к тому, чтобы ваш сайт стал не просто визитной карточкой, а мощным инструментом для роста вашего бизнеса.

Разработка структуры сайта
Правильная структура сайта — это не просто набор страниц, а тщательно продуманная архитектура, которая влияет на удобство использования и эффективность ресурса. Логичное построение разделов упрощает навигацию, позволяя пользователям быстро находить нужную информацию, что напрямую повышает уровень удовлетворенности и способствует увеличению конверсии.
Пользовательские сценарии должны быть основой для проектирования структуры. Исследуя поведение целевой аудитории, можно выделить ключевые пути, по которым пользователи движутся по сайту. Это позволяет создать интуитивно понятный интерфейс, который минимизирует количество кликов и время на поиск информации.
Кроме того, продуманная структура положительно сказывается на SEO. Поисковые системы предпочитают сайты с четкой и логичной иерархией, что способствует лучшему индексированию и повышению позиций в результатах поиска. Таким образом, грамотная организация контента — это залог успеха как для пользователей, так и для бизнеса.

Разработка интерактивного прототипа сайта
Создание интерактивного прототипа сайта — ключевой этап в разработке, который позволяет визуализировать идеи и концепции еще до начала программирования. На этом этапе мы фокусируемся на том, как пользователи будут взаимодействовать с вашим ресурсом, что помогает выявить и устранить возможные проблемы на ранних стадиях.
Прототип позволяет протестировать пользовательский путь, что критически важно для повышения конверсии. Мы прорабатываем каждый элемент интерфейса, чтобы убедиться, что он интуитивно понятен и удобен для посетителей. Визуализация помогает не только команде разработчиков, но и клиентам лучше понять, как будет выглядеть конечный продукт, что минимизирует недопонимания и доработки на более поздних этапах.
Учитывая 15-летний опыт нашей компании, мы также интегрируем потребности SEO на этапе прототипирования. Это позволяет заранее заложить оптимальные решения для поисковых систем, что значительно улучшает видимость вашего сайта. Креативный подход и внимание к деталям — залог успешного проекта, который соответствует вашим бизнес-целям и ожиданиям пользователей.
Разработка яркого дизайна в соответствии с целями заказчика
Мы понимаем, что каждый бизнес уникален, и поэтому разрабатываем сайты, которые не просто привлекают внимание, но и эффективно решают задачи клиентов. Наша команда с более чем 20-летним опытом в интернет-дизайне создает яркие и креативные решения, которые соответствуют целям вашего бизнеса и ожиданиям вашей аудитории.
Дизайн — это не просто визуальная оболочка. Это мощный инструмент, который помогает пользователям легко и быстро находить нужную информацию и совершать целевые действия. Мы применяем психологию восприятия, чтобы каждое решение, от выбора цветовой палитры до расположения элементов, работало на конверсию. Например, использование контрастных кнопок призыва к действию, расположенных на стратегически важных местах, позволяет пользователю интуитивно понимать, что именно нужно сделать.
Каждый проект для нас — это возможность создать нечто уникальное. Мы глубоко погружаемся в специфику вашего бизнеса и целевую аудиторию, чтобы разработать дизайн, который не только привлекает, но и удерживает внимание. Использование динамичных элементов и анимации помогает создать эффект вовлеченности, а продуманные пользовательские сценарии делают взаимодействие с сайтом интуитивным и приятным.
Мы также активно используем storytelling в дизайне, чтобы вызвать эмоциональный отклик у пользователей. Примеры успешных проектов показывают, как визуальные истории могут повысить лояльность к бренду и увеличить количество повторных посещений. Каждый элемент дизайна направлен на то, чтобы сделать взаимодействие с вашим сайтом не только полезным, но и запоминающимся.
С нами ваш сайт станет не просто визитной карточкой, а мощным инструментом для достижения бизнес-целей. Давайте вместе создадим дизайн, который будет работать на вас!
Несколько примеров наших проектов
Что вы получите при заказе сайта
Заказывая корпоративный сайт в SDD Creative Studio, вы получаете комплексный подход к созданию продукта, который будет соответствовать вашим бизнес-целям и ожиданиям клиентов. Мы начинаем с глубокого анализа целевой аудитории, что позволяет нам понять потребности и предпочтения ваших пользователей. Это знание помогает нам создавать контент, который действительно работает.
Наши специалисты по структурированию контента обеспечивают логичное и удобное размещение информации на сайте, что способствует улучшению юзабилити. Мы создаем яркий дизайн, который не только привлекает внимание, но и соответствует вашему бренду, создавая положительное впечатление у посетителей.
Сайты, разработанные в SDD Creative Studio, адаптированы для мобильных устройств, что обеспечивает комфортный доступ к информации с любых гаджетов. Мы используем Bootstrap 3 для создания отзывчивых интерфейсов, что позволяет вашему сайту выглядеть отлично на всех экранах.
Современные проверенные CMS, которые мы применяем, гарантируют надежность и простоту управления контентом. Система управления сайтом "Битрикс - стандарт" предоставляет вам мощные инструменты для работы с сайтом, включая систему онлайн-консультаций, что улучшает взаимодействие с клиентами и повышает уровень сервиса.
Мы также уделяем внимание SEO и маркетингу, чтобы ваш сайт не только выглядел привлекательно, но и занимал высокие позиции в поисковых системах. Это способствует высокой конверсии и увеличению числа клиентов.
Наконец, мы создаем архив с сайтом, что позволяет вам в любой момент вернуться к предыдущим версиям и изменениям. С SDD Creative Studio вы получаете не просто сайт, а мощный инструмент для развития вашего бизнеса.

Технические особенности создания сайта
В процессе создания веб-сайта на платформе Битрикс особое внимание уделяется техническим аспектам, которые играют ключевую роль в формировании качественного продукта. Одним из значимых элементов является реализация анимаций и динамических эффектов. Правильно подобранные анимации не только улучшают визуальное восприятие, но и помогают пользователям интуитивно ориентироваться на сайте. Мы стремимся к тому, чтобы каждая анимация была логичной и функциональной, создавая гармоничное взаимодействие с пользователем.
Не менее важным аспектом является интеграция онлайн-обращений и форм обратной связи. Мы понимаем, что для бизнеса критически важно поддерживать связь с клиентами, поэтому разрабатываем удобные и интуитивно понятные формы, которые максимально упрощают процесс взаимодействия. Каждая форма настраивается под конкретные задачи клиента, что позволяет эффективно собирать необходимую информацию и оперативно реагировать на запросы пользователей.
Загрузка данных также требует особого подхода. Мы обеспечиваем быструю и надежную интеграцию с различными системами, что позволяет загружать и обновлять информацию на сайте в реальном времени. Это особенно важно для сайтов с большим объемом данных, где скорость и точность имеют первостепенное значение.
Не забываем и о UI/UX решениях. Каждый проект начинается с глубокого анализа потребностей целевой аудитории, что позволяет создать интерфейс, который будет не только красивым, но и удобным в использовании. Мы ориентируемся на детали, что позволяет нам достигать высокого уровня реализации и создавать уникальные решения, соответствующие индивидуальным требованиям каждого клиента. Такой подход гарантирует, что ваш сайт будет не просто инструментом, а эффективным средством для достижения бизнес-целей.

Порядок разработки сайта в компании SDD Creative Studio
В компании SDD Creative Studio мы придерживаемся четкого и системного подхода к Битрикс разработке сайта в Екатеринбурге, что обеспечивает нашим клиентам прозрачность и надежность на каждом этапе проекта. Первым шагом является анализ потребностей клиента. Мы тщательно изучаем бизнес, его цели и целевую аудиторию, чтобы предложить наиболее подходящие решения.
Далее мы заключаем договор, который четко фиксирует все условия сотрудничества, сроки и бюджет. Это позволяет избежать недоразумений и обеспечивает уверенность в том, что все этапы будут выполнены в срок. После этого начинается проработка семантики. Мы создаем список ключевых слов и фраз, который станет основой для контента сайта и поможет в дальнейшем продвижении.
На этапе построения эффективной структуры мы разрабатываем логичную навигацию, которая позволит пользователям легко находить нужную информацию. Наши опытные верстальщики и программисты работают над созданием функционала, который соответствует современным требованиям и ожиданиям пользователей. Мы уделяем особое внимание современному дизайну, который не только привлекает внимание, но и обеспечивает удобство использования сайта.
После завершения разработки проходит этап тестирования. Мы проверяем сайт на наличие ошибок, его работоспособность и совместимость с различными устройствами и браузерами. Затем осуществляется оптимизация проекта для повышения скорости загрузки и улучшения пользовательского опыта. Наконец, мы запускаем проект, обеспечивая его успешное функционирование и готовность к привлечению клиентов. Такой подход к Битрикс разработке сайта в Екатеринбурге позволяет нам создавать качественные и эффективные решения для бизнеса.
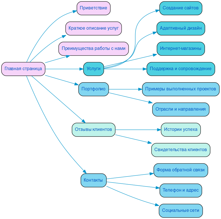
Ниже вы можете ознакомиться с картой проекта - наглядно показываем процесс разработки сайта и всех участников с нашей стороны.